Simple 3D Animation Modeling - Dining Tables #6 Bread Object
Simple 3D Modeling Dining Tables
![]() | ![]() |
---|
This is the advanced tutorial of Simple 3D Animation Modeling - Dining Tables. Part 1 Table Object, Part 2 Seat Object, Part 3 Plate Object, Part 4 Glass Object, and Part 5 Banana Object, in this Part 6 I will explain the creation of Bread Object.

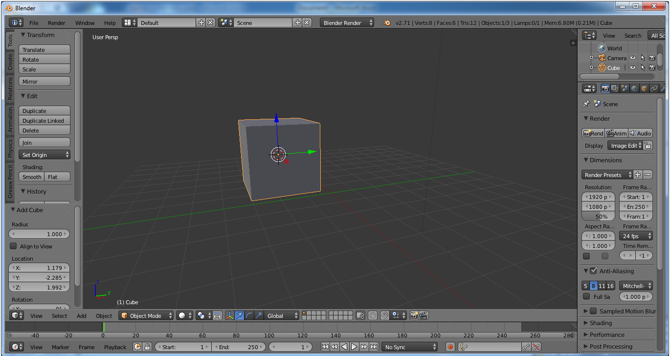
Open the blender software, after it comes the default screen that contains with cube, camera and lamp like the following image :
Change the viewing angle to the ortho front, press Tab and then by pressing S + X to adjust the cube shape, as in the following image :
Added some segments by using Ctrl + R :
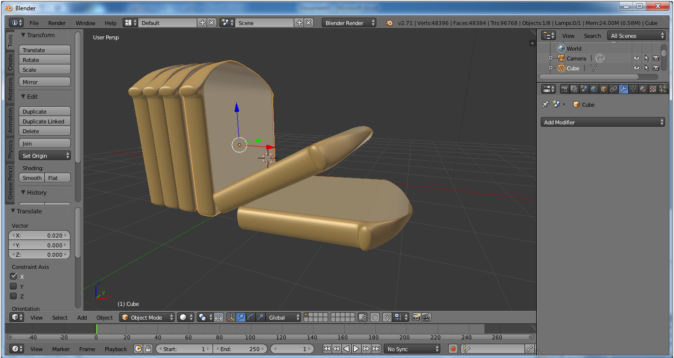
Adjust the shape to resemble bread, after the object is formed and then give the color :
Next reproduce the object with copy-paste and then form to get the final result as follows :
For the next object in 3D modeling dining tables, I will make Combine Object Tables, Chairs, Plates, Glasses, Bananas, and Breads. wait for my next post, thanks.
The previous, 3D modeling tutorial Dining Tables :
Simple 3D Animation Modeling - Dining Tables #1 Table Object
Simple 3D Animation Modeling - Dining Tables #2 Seat Object
Simple 3D Animation Modeling - Dining Tables #3 Plate Object
Simple 3D Animation Modeling - Dining Tables #4 Glass Object
Simple 3D Animation Modeling - Dining Tables #5 Banana Object

RESTEEM RESTEEM RESTEEM
UPVOTE UPVOTE UPVOTE
& Follow Me @muftykutink
I'M TEAM ACEH STEEMIT
My Recents Post :
Simple 3D Animation Modeling - Dining Tables #5 Banana Object
Simple 3D Animation Modeling - Dining Tables #4 Glass Object
Simple 3D Animation Modeling - Dining Tables #3 Plate Object
Fantasy 3D Animation
Simple 3D Animation Modeling - Dining Tables #2 Seat Object
Simple 3D Animation Modeling - Dining Tables #1
Children, What We Can Learn From Hime
📷 ColorChallenge ThursdayGreen - Historic Place
3D Modeling of Compost Grinder Machine
3D Modeling Steemit