Simple 3D Animation Modeling - Dining Tables #5 Banana Object
Simple 3D Modeling Dining Tables
![]() | ![]() |
---|
This is the advanced tutorial of Simple 3D Animation Modeling - Dining Tables. Part 1 Table Object, Part 2 Seat Object, Part 3 Plate Object, and Part 4 Glass Object, in this part 5 I will explain the creation of Banana Object.

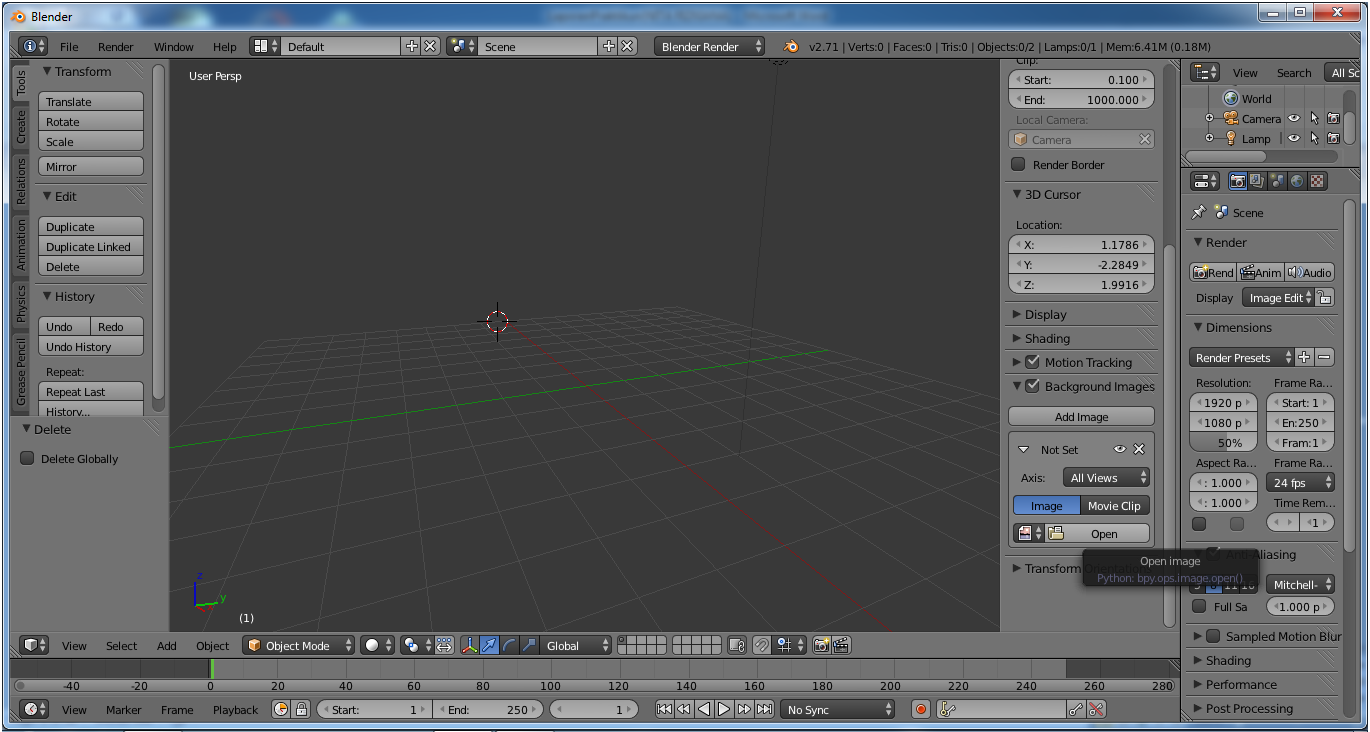
Open the blender software, after it comes the default screen that contains with cube, camera and lamp. To create a banana object, remove the cube object first so that it looks like the following image :
In the right pane is a + sign, pulling the + sign to display the menu. After that cheat on the background images and add a banana image, then make a corner of the field to Front Ortho by pressing Numpad 1 + Numpad 5 to appear as follows :
Choose the cylinder as shown below :
Next set the position of the cylinder according to the position of the banana image and adjust the size of the cylinder, as shown in the following Image :
Using E + S on the keyboard, make the cylinder form a banana as in the background image. Like the following image :
Further refine the bananas by using Add Modifier >> Subdivision Surface and give the color on the banana as follows :
After that add the green color by adding new material so get the final result like the following image :
For the next object in 3D modeling dining tables, I will make 3D modeling bread object. wait for my next post, thanks.
The previous, 3D modeling tutorial Dining Tables :
Simple 3D Animation Modeling - Dining Tables #1 Table Object
Simple 3D Animation Modeling - Dining Tables #2 Seat Object
Simple 3D Animation Modeling - Dining Tables #3 Plate Object
Simple 3D Animation Modeling - Dining Tables #4 Glass Object

RESTEEM RESTEEM RESTEEM
UPVOTE UPVOTE UPVOTE
& Follow Me @muftykutink
I'M TEAM ACEH STEEMIT
My Recents Post :
Simple 3D Animation Modeling - Dining Tables #4 Glass Object
Simple 3D Animation Modeling - Dining Tables #3 Plate Object
Fantasy 3D Animation
Simple 3D Animation Modeling - Dining Tables #2 Seat Object
Simple 3D Animation Modeling - Dining Tables #1
Children, What We Can Learn From Hime
📷 ColorChallenge ThursdayGreen - Historic Place
3D Modeling of Compost Grinder Machine
3D Modeling Steemit
Congratulations! This post has been upvoted from the communal account, @minnowsupport, by muftykutink from the Minnow Support Project. It's a witness project run by aggroed, ausbitbank, teamsteem, theprophet0, someguy123, neoxian, followbtcnews/crimsonclad, and netuoso. The goal is to help Steemit grow by supporting Minnows and creating a social network. Please find us in the Peace, Abundance, and Liberty Network (PALnet) Discord Channel. It's a completely public and open space to all members of the Steemit community who voluntarily choose to be there.