What is View.ly (Viewly) + Limited Community SEED (Pre-ICO) Less than 2 days left
Today I am going to share with you my thoughts on Viewly .
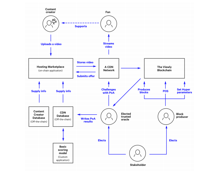
Viewly (View.ly - please notice the domain .ly) it's a decentralized video platform which, in my opinion, will disrupt both the video sharing websites and the video based ad industry.

Adoption of new technologies, especially disrupting ones as the blockchain, take time, and the Viewly project is making a step forward in adoption.
It has been too long, and the monopolization and centralization of the video sharing platforms must end, what also must end is creators getting pennies for their hard work, with an average of $1 per 1000 views ( $0.001 / view ) and the demonetization of videos that aren't in line with some of the big companies out there, the creators are being forced to ask for money through https://www.patreon.com/ and similar websites and in return they can give their backers the videos that they, the creators, are really interested about doing.
Why does it need to be so hard to monetize your work ? It shouldn't! Also, please remember that you actually are at the mercy of the centralized websites.
One day, you could just log into your account and see either that your videos have been demonetized, taken down or your money frozen due to recalculation based on verifiable views. This won't happen on a decentralized platform, you will be able to verify every transaction made into your account, you will have control over your videos and demonetization will be a thing of the past.
What if I just want to use Viewly as a TV series video sharing website?
It is your choice and the choice of the ones that host your content. But, it is in your interest and the interest of the hosting nodes to drop your content, failure to do so will raise the posibility of the copyright owner to seek legal action against both parties ( seeder and hosting node/s)
That being said hateful or infringement material could be hosted at the hosting nodes discretion.
Making informed decisions and being transparent
Viewly is all about transparency and here is how it works in relation to hateful or copyrighted materials.
Example: The hosting node enters the marketplace and bids that he will host a video for 10 VIEW Tokens for one year, he pays for this promise 2 VIEW Tokens.
Each month, the node will get 1/12 of the 10 VIEW Tokens and at the end of the 12 month contract, he also recieves his 2 VIEW Tokens bond as he fulfilled his end of the contract.
If the video is copyrighted material, it is in the interest of the hosting node to delete the video, by deleting the video, the node loses their bond and the uploader is "blacklisted" and loses his 10 VIEW Tokens.
The tokens are now burned, thus lowering the total tokens supply.
Of course, the uploader could be also seeding his video, thus being soley liable, but the video itself won't show on the platform, the platform being community moderated.
How is Viewly different for other platforms?
While other platforms primarily focus on sales of bandwidth and access, Viewly ia focused on UGC (User Generated Content) and commercial content.
How much will I have to pay to publish my videos on Viewly?
Publishing your videos will be FREE, anyone can seed their videos.
Now, you can take into account the cost of electricity (if you pay any) for running your own machine, plus other things like bandwidth and the fact that you are not sure if your video will be up all the time due to power outage or the Internet Service Provider dropping your Internet connection.
Thinking about issues some of publishers will want to let seeding be done by professionals and pay some View Tokens for the privilege. The hosting providers will compete with each other in a decentralized marketplace.
Will brands have their own premium name?
You can read all about brand names, transient names and bidding on @furion's post https://steemit.com/viewly/@furion/onboarding-millions-of-users
How many developers are working on Viewly project ?
For now, there are 3 main developers working on the Viewly project, I am sure you know @furion , also Denko Mancheski and Uros Jurglic
Reading your whitepaper I see that mobile development is scheduled for 2019, why is that?
Quoting @furion: "Every project necessarily goes trough several stages of growth. It could be sooner than 2019. We estimate we will spend some time with early adopters polishing the core concepts before being ready for the mainstream adoption."
Will Viewly have it's own blockchain?
Yes, the platform will be independent of other blockchains.
When will the Pre-ICO take place?
The Pre-ICO is called a Community Seed, because it is intended to be sold to the community of Viewly, in which 10 Milion Tokens will be sold (10% of the Total Possible Supply of 100 million tokens) for a total value of 4000 ETH.
This is estimated between 3x and 5x less than the ICO price.
It is worth noting that although the end date and time of the Pre-ICO is 3PM UTC, October 12th. (7 days) the date could shorten depending on how fast the hard cap of 4000 ETH will be reached.
Who can join the Pre-ICO and the main ICO ?
Violating US securities laws is not something anyone wants to deal with, so citizens from the United States of America won't be able to participate in the Pre-ICO nor the main ICO.
Also, if you are not from the USA, you have to make sure participating in Pre-ICO's or ICO's is legal in your country.
There won't be a Know Your Customer (KYC) process, there will be a simple form where, you as a future investor, can enter your details and email address.
Can I buy VIEW Tokens with BTC or other coin ?
Sorry, but no, the sale is ETH only.
What will be the Total supply, if for example, in the Pre-ICO, only 5 Million Tokens are sold?
The Total Supply would be 5 Million as the rest of the tokens aren't created yet.
What kind of token the VIEW Token will be ?
VIEW token will be an ERC-20 token on Ethereum. Everyone will receive the VIEW tokens, in their wallets, immediately after their contribution, however the tokens will remain iliquid until after the main ICO ends.
Sign up here to get the latest updates
I have signed up for updates, is there a Telegram channel I can join?
Yes, you can join t.me/viewly , I am online there (nickname tudor) , come in and chat.
I am here just to find out about bounties
Head over to https://bounty.view.ly
I want to read more, where can I do that ?
You can head over to FAQ on View.ly
You can also read the whitepaper here
Viewly sounds very promising. Thanks for this very detailed post :)
It was my pleasure writing it. Good learning experience.
I do think there's tremendous promise for Viewly. Great Q & A.
I also believe in the Viewly project.
One step closer to freedom. No more money grabbing video sharing websites which you are obligated to use, just because they have the biggest share in the market and can afford to make the rules.
Yes and ripping off the content creators by censorship and taking the lion's share of ad rev.
@tobecin got you a $6.82 (4.0%) @minnowbooster upgoat, nice! (Image: pixabay.com)
Want a boost? Click here to read more about @minnowbooster!
The @OriginalWorks bot has determined this post by @ideagenerator to be original material and upvoted it!
To call @OriginalWorks, simply reply to any post with @originalworks or !originalworks in your message!
To enter this post into the daily RESTEEM contest, upvote this comment! The user with the most upvotes on their @OriginalWorks comment will win!
For more information, Click Here! || Click here to participate in the @OriginalWorks writing contest!
Special thanks to @reggaemuffin for being a supporter! Vote him as a witness to help make Steemit a better place!
Awesome news!
Vasja Zupan ( COO at Bitstamp, the EU’s first fully licensed digital currency exchange ) has joined Viewly!