SEC S17-W2 || Layer 3 blockchain
Hello everyone ! I hope you are good and enjoying your life.
Today I am here to shed some light on fascinating aspect of the Steem blockchain Layer 3 blockchain technology. Its like the secret sauce that been simmering quietly ready to add a whole new flavor to our Steemit experience. So what exactly is this Layer 3 thing Well think of it as the ultimate connector. Its like that magical bridge that links our Steem blockchain with other blockchains out there. This means we can seamlessly share stuff like assets data and even cool features with other platforms. Imagine it as the internet for blockchains making everything more connected and accessible.
Architecture of Layer 3 Blockchain: Fractal Scalability in Action |
|---|
1. Layered Architecture:
- Think of layer 3 blockchains like a multi layered cake. Each layer serve a different purpose but they all work together to make the cake delicious. Similarly in blockchain there are different layer each handling specific tasks to make the network function Smoothly.
2. Core Layer:
- Imagine the core layer as the foundation of a building. Its the solid base that holds everything together. In blockchain this layer deal with the basic stuff like processing transactions making sure they're valid and storing all the data securely.
3. State Channels and Sidechains:
- Picture state channels and sidechains as Secret tunnels and secret rooms connected to the main building. People can use these tunnels and rooms to do things without disturbing the main area. Similarly in blockchain state channels and sidechains let users do transactions and smart contracts off the main chain making everythings faster and cheaper.
4. Sharding:
- Sharding is like having multiple lanes on highway instead of just one. More lanes mean more cars can travel at the same time without getting stuck in traffic. Similarly in blockchain sharding divides the work among different parts of the network so transaction can happen simultaneously without slowing down the whole system.
5. Dynamic Resource Allocation:
- Imagine you are hosting big party and you need to make sure there enough food drink and space for everyone. You would not want to run out of snack or have people crammed into one room. In blockchain dynamic resource allocation makes sure there enough bandwidth storage and computing power available for all the transaction happening on the network even when there a lot going on.
Layer 3 blockchains specialized in fractal scalability combine all these element to create a network that can handle a massive amount of activity while remaining fast secure and decentralized. Its like building a superhighway for the digital world where everyone can zoom along without any traffic jams.
Scaling Transactions: How Layer 3 Blockchains Utilize Horizontal Sharding for Efficiency |
|---|
1. Horizontal Sharding in Layer 3 Blockchains:
- Picture a big book where each page represents a piece of work that needs to be done. Now imagine tearing that book into smaller sections each handled by different person. Thats horizontal sharding in a nutshell.
- In layer 3 blockchains horizontal sharding divides the entire network into smaller groups called shards. Each shard works on its own set of transactions almost like its own mini-blockchain.
- By doing this layer 3 blockchain can process many transactions at the same time making the whole System faster and more efficient.
2. Improving Transaction Processing Capacity:
- Imagine you are in grocery store with just one checkout lane. It can get pretty crowded and slow right? Now picture that same store with multiple checkout lanes. suddenly things move much faster because everyone can check out at the same time. Thats the idea behind improving transaction processing capacity with horizontal sharding.
- By splitting the workload among different shards layer 3 blockchains can process many transactions simultaneously. This means more transaction can be confirmed quickly leading to faster and smoother transactions for everyone involved.
3. Difference from the Steem Blockchain Approach:
- Now let's talk about how this differs from Steem approach. In Steem they use something called Delegated Proof of Stake (DPoS) instead of horizontal sharding.
- DPoS works a bit differently. Its like having team of trusted referees (called witnesses) who take turns validating transactions. They Work together on single chain making sure everything runs smoothly.
- While DPoS is great for handling transactions within the Steem ecosystem it may face challenges as the network grows really big. This is where horizontal sharding shines because it allows layer 3 blockchains to scale up more easily by spreading the work across many shards.
So to sum it up layer 3 blockchains use horizontal sharding to handle more transactions by dividing the workload among different shards. Its like having many checkout lanes in a grocery store making transactions faster and more efficient. And while Steem approach with DPoS is solid for now horizontal sharding offer scalable solution for handling even larger volumes of transactions in the future.
Enhancing Scalability: Leveraging Sidechains and Rollups for Improved Performance on the Steem Blockchain |
|---|
1. Sidechains:
- Think of sidechains like extra lanes on a highway. When the main road gets too crowded you can use these extra lanes to keep traffic flowing smoothly.
- In Layer 3 blockchains sidechains work similarly. They are like separate roads running alongside the main blockchain. when the main chain gets congested with transactions certain tasks or transactions can be rerouted to these sidechains keeping the main chain clear and fast.
- For example if there's a lot of activity on the Steem blockchain relate to smart contract or specific types of transactions we could create a sidechain dedicated solely to handling these tasks. This would help prevent delays and ensure that transaction are processed quickly even during peak times.
2. Rollups:
- Rollup are like packing multiple items into single box to save space and make things more efficient. Instead of transporting each item individually you bundle them together and move them all at once.
- In Layer 3 blockchains rollups do something similar with transaction. They bundle multiple transactions into a single package known a rollup and then submit that package to the main blockchain.
- This reduces the workload on the main chain making it faster and more scalable. Plus it helps save space and resources since you're not storing each transaction separately.
- For instance on the Steem blockchain rollup could be used to combine several small transactions into one reducing the overall number of transactions and easing the burden on the network. This would lead to faster transaction processing and lower fees for user.
Applying these concepts to the Steem blockchain:
1. Integration of Sidechains:
- We could explore integrating sidechain into the Steem ecosystem to handle specific types of transactions or tasks more efficiently.
- For example we could create sidechain dedicated to processing smart contracts or hosting decentralized application (dApps). This would help alleviate congestion on the main Steem chain ensuring that transactions are processed quickly and smoothly.
2. Implementation of Rollups:
- Implementing rollups on the Steem blockchain could significantly improve its Performance and scalability.
- By bundling multiples transactions into rollup we could reduce the strains on the main chain and increase transaction throughput. This would lead to faster confirmation time and lower transactions fee for users enhancing the overall user experience on the Steem platform.
sidechains and rollups are powerful tools that can enhance the performance and scalability of the Steem blockchain. By integrating these concepts we can ensure that the Steem ecosystem remains efficient fast and accessible for all users.
Navigating Decentralize Governance Layer 3 Blockchain and the Path to Fractal Scalability |
|---|
1. Decentralize Governance in Layer 3 Blockchain:
- Layer 3 blockchain typicaly employ decentralized governance model that involve variou stakeholders in decision making proceses.
- These model often include mechanisms such as on chain voting governance tokens and decentralized autonomous organizations (DAOs) to enable community Participation and consensus building.
- By distributing governance responsibilities among network participant Layer 3 blockchains ensure that decision are made collectively and transparently without the need for centralized authority.
2. Maintaining Fractal Scalability:
- To maintain fractal scalability Layer 3 blockchain implement governance mechanisms that are scalable and adaptable to the growing complexity of the network.
- This may involve the use of governance protocols that can be executed in parallel across different shards or layers allowing for efficient decision making at scale.
- Additionally Layer 3 blockchain may leverage off chain governance processes to handle non-critical decisions or administrative task freeing up on chain resources for more essential functions.
3. Comparison with the Steem Blockchain Governance:
- The governance structure of the Steem blockchains is Primarily based on Delegated Proof of Stake model Where stakeholder (witnesses) are elected to validated transaction and participate in governance decision.
- While DPoS has been effective in providing efficient transaction process and governance on the Steem blockchain it has faced criticism regarding centralization and powers concentration amonga small number of stakeholder.
- In contrast Layer 3 blockchain Aim to decentralize governance further by involving broader range of stakeholders and implementing more democratic decision making processes.
- Additionally Layer 3 blockchains prioritize scalability in their governance design ensuring that governance mechanisms can scale alongside the network without sacrificing decentralization or efficiency.
4. Innovation and Adaptability:
- Layer 3 blockchain prioritize innovation and adaptability in their governance structures continuously exploring new mechanisms and protocols to enhance decentralization and scalabilty.
- This may involves experimenting with novel governance models integrating governance features directly into the blockchain protocol or leveraging emerging technologie such artificial intelligence (AI) to improve decision making proceses.
- By fostering a culture of innovation and collaboration Layer 3 blockchain strive to address the evolving needs of their communities while maintaining robust governance principles.
Layer 3 blockchains handle the challenges of decentralize governance while maintaining fractals scalabilty through innovative governance model and protocols. while the Steem blockchain has a different governance structure based on DPoS Layer 3 blockchain prioritize decentralization Scalability and adaptability to ensure effective governance in rapidly evolving ecosystem.
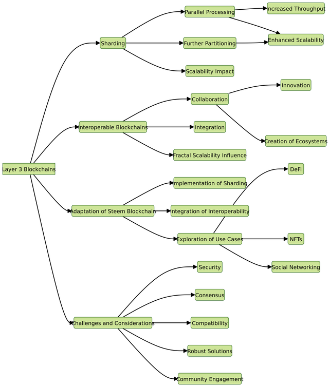
Shaping Layer 3 Blockchains with Sharding and Interoperability |
|---|
The introduction of new technologies like sharding and interoperable blockchains has the potential to significantly influence the future of layer 3 blockchains specializing in fractal scalability.
Impact on Layer 3 Blockchains:
- Sharding: Sharding enhances scalability by dividing the blockchain networks into smaller independent partitions called shard. This allows for parallel Processing of transactions significantly increasing throughput and performance.
- Interoperable Blockchains: Interoperability enable seamles communication and asset transfer between different blockchain networks. This open up Opportunitie for collaboration innovation and the Creation of interconnected Ecosystem.
Influence on Fractal Scalability:
- Sharding could enhance fractal scalability by further partitioning the network into smallers more manageable units. This would enable layer 3 blockchains to handle even larger volumes of transactions while maintaining efficiency and decentralization.
- Interoperability would facilitate the integration of layer 3 blockchains with other blockchain network allowing for the exchange of asset data and functionalities across multiple platforms. This would expand the Reach and utility of layer 3 blockchains fostering more interconnected and vibrant ecosystem.
Adaptation of the Steem Blockchain:
- The Steem blockchain could adapt to these developments by exploring the implementation of sharding to improve scalability. By dividing the network into shards the Steem blockchain could increase transaction throughput and reduce latency providing smoother user experience.
- Additionally integrating interoperability features would enable the Steem blockchain to collaborate with other blockchains expanding its capabilities and interoperability. This could involve partnerships with other platform or the development of cros chain communication protocols.
- Furthermore the Steem community Could leverage interoperability to explore new use cases and application such as decentralized finance (DeFi) non fungible tokens (NFTs) or cross platform social Networking.
Challenges and Considerations:
- While the introduction of sharding and interoperability brings exciting possibilities it also presents challenges such as maintaining security consensus and compatibility across interconnected networks.
- Layer 3 blockchains and the Steem blockchain would need to carefully assess these challenges and implement robust solutions to address them effectively.
- Additionally community engagement and consensus building would be essential to Ensure smooth adoption and integration of new technologie.
The introduction of technologies like sharding and interoperable blockchains holds great potential to shape the future of layer 3 blockchains specializing in fractal scalability. By embracing these developments and adapting accordingly the Steem blockchain can enhance its scalability interoperability and overall resilience in the evolving blockchain landscape.
.png)


.png)
.png)
.png)
Upvoted. Thank You for sending some of your rewards to @null. It will make Steem stronger.
TEAM 5
Congratulations! Your post has been upvoted through steemcurator08.Thanks for this info It sheds light on an interesting aspect of the Layer 3 technology of the Steem blockchain. It's the secret sauce that's set to add a whole new flavor to our Steemit experience. It's like the internet of blockchains, making everything more connected and accessible.
I am glad you found the information helpful
😊😊
Saludos cordiales estimado amigo hamzayousafzai, un placer para mi saludarte y leer tu participación.
Te felicito por tan buen trabajo, también te felicito porque el apoyo del curador te llego, eso demuestra que lo estas haciendo muy bien.
Te deseo una feliz, bonita y bendecida noche.
Greetings my friend @hamzayousafzai! Your article is like a treasure trove of knowledge about Layer 3 blockchains, making it osm! Explaining how horizontal sharding improves transaction processing is as enlightening as finding a pot of gold at the end of a rainbow . All the best in the contest, success for you! 👍
Greetings @hamzayousafzai
Your entry for this contest is super detailed and easy to follow as you did a great job explaining everything clearly and using examples that make sense. It is clear that you really know your stuff when it comes to Layer 3 blockchains and how they can shape the future of blockchain technology. Keep up the awesome work and all the best.
Hey friend your article is so amazing I really appreciate the good work you put into it also it is really interesting to see how he explained this terminologies using images that would break down the definitions into simpler and smaller terms for the understanding of everyone including an ignorant individual.
Thank you very much friend for going through all the difficulties and stress just to come up with this quality article, on your free time I will appreciate you dropping a comment on my entry to the link below https://steemit.com/hive-108451/@starrchris/sec-s17-w2-or-or-layer-3-blockchain
Hello friend greetings to you, hope you are doing well and good there.
You have explained very beautifully all the layers of Blockchain. A perfect example make it very easy for the readers to understand your point of view. This is very much true that Horizontal Sharding increase the efficiency of the Blockchain.
Sidechains and Rollups are two important things associated with Blockchain. They both increase the transaction speed and decrease burden on main Blockchain. It also decrease the transactions fee.
I wish you very best of luck in this contest.
Thank you so much for truly highlighting architecture of layer three blockchain and especially considering it's main components and mechanism in mind as well as I really like graphical explanation of this layer 3 blockchain architecture that display that how much clear understanding you have about this topic.
If I talk about some of the important components of layer 3 then I know about sharding and prism more because these are most easiest components that are easy to remember and understand well you have also explained more than that.
I wish you much success in this engagement challenge. I enjoyed your participation and it was quite informative.