DCC; A DECENTRALIZED CREDIT PLATFORM THAT ENSURES ADEQUATE SECURITY WITH SPEED RUNNING.

in #blockchain7 years ago (edited)

IMG_20180625_002502_253.JPG
INTRODUCTION
DCC is one of the most promising emerging block chain projects when reviewing the current block chain market. As the foremost distributed banking public chain in the world, DCC is a brand institution on a decentralized block chain. It has gained recognition for its essential value and bright future from analysts, developers and investors.

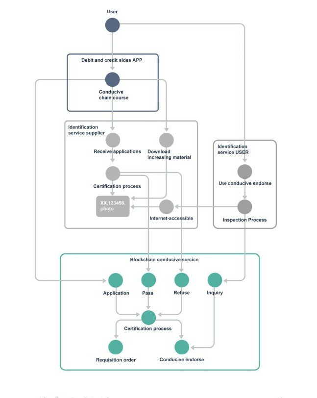
DCC structured a user account in such a way that, it is only based in decentralized DCCID to make sure there is proper and adequate security that would enhance smooth and transparency in transaction monitoring .Each person's credit data are saved in the cloud and every steps to take during the process is well kept in codes to ensure there is proper security to avoid account being tampered with. With smart contract, blockchain tranforms the personal data system from centralized to decentralized.
IMG_20180621_230701_955.JPG
IMG_20180621_225949_417.JPGIMG_20180621_230305_133.JPG
The platform employs an open strategy, making each party involved capable of creating smart contracts, develop Dapp, and expand the company's ecological environment based on open standard protocols. DCC has not only drawn a blueprint for the decentralized financial market as the foremost distributed banking public chain, but has also paved way for financial escalation with advanced operational pattern and technology.

DCC is a secure, fair and open platform for credit transfer and financial trades. All financial institutions, enterprise, government departments, non-profit organizations and individual users have equal access to DCC to exchange services with each other.

DCC ACCOUNT SYSTEM
The platform employs the "elliptic curve algorithm" to generate public private keys. The elliptic curve algorithm is an asymmetric encryption algorithm and has higher security, fast speed, and occupies less space than common RSA algorithms. The platform makes use of the wallet generation mechanism identical to Ethereum. It consists of public and private keys and address.
IMG_20180621_232339_129.JPGIMG_20180621_231754_830.JPG
With DCC smart contract, financial institutions can grant loans to users and store the credit information on the block chain. By the process of no idea in proof and know proper indicator of better map, financial bodies are able to determine whether overdraft of a specific consumption is allowed without disclosing each other's transaction data, and the consumption records will be stored in the chain as user's credit information to be used later on such DVC- based blockchain credit card.

The platform operates through contracts on DCR(Distribution Credit Report) which helps generate a list of credit history index in the DCC- system that records the participant's entire life cycle status from application for loans, review of loans, repayment, etc. Also, for each record in the DCR, only the borrower and the lender hold the plain text data, and DCR has only the index list. Though the record index is shared in the blockchain, it is of little or no value to third parties. It ensures that data shared between the lending institutions are privacy-bound.


Significantly, the DCR mechanism is relatively cost-effective, and of tremendous value that credit institutions apply a blockchain with 'risk control data'. It subsequently addresses joint debt in the current credit ecosystem more effectively.

According to the white paper, DCC will build a multi-party computation(MPC) platform with foremost Universities and colleges in China for ecosystem data that requires calculation and integration. Therefore data from multiple participants can be analyzed without collection and be saved locally for collaborative computing.

Worthy of note is the openness of DCC which sets no access barriers for participants in the ecosystem, which promotes efficiency, low-cost credit business system, cross-entity, permanent data storage, shared creditor's right record, etc. This ecosystem enables each participant to cooperate equally and dependently. There will be less dependency on the original relationship between previous lenders and borrowers. Also, decisions made by any participant within the ecosystem will entirely be dependent on others, creating a truly non-cooperative environment.

With DCC, the financial market becomes more efficient and risk-dispersed. And with the introduction of big institutions restrictions, more small service providers will emerge, and the interest of individual users will be guaranteed. With this improved financial system, the will be social and economic promotion, and the lubricant effect will be more prominent.

DCC's distributed banking public chain provides financial practitioners the greatest ever to take a huge leap forward. Also, for the traditional banks, they will find themselves less threatened by the economic pattern provided by DCC which will undoubtedly replace the existing financial system and will ultimately in the long run be of great benefit.

The platform has a solid value foundation for its digital currency, according to the white paper. Unlike the general digital currency that suffers intrinsic value, DCC outrightly indicates the direction that the blockchain technology is heading. Thus, DCC will ultimately dominate the financial industry in the future as a model.

CONCLUSION
In sum, DCC aims at exploiting the potential of blockchain technology to the full, as reflected in its role in digital asset trading, mortgage claims, ABS asset distribution and many more real-life financial trades. It drives the current business model to become more solid, efficient, affordable, mobile and de- monopolized. Numerous unattainable business scenarios in the traditional financial system are now available in the DCC- dominated world. The platform plays a vital role in establishing an efficient, fair and decentralized market, but also brings rich profit to the traditional financial institutions and business sectors.

IMG_20180622_001533_369.JPG
IMG_20180625_002654_302.JPG

Some relevant links to look into for more information about DCC.

Website : http://dcc.finance/

English Telegram : https://t.me/DccOfficial

Chinese Telegram: https://t.me/dcc_official2

Reddit: https://www.reddit.com/r/dccofficial/

Facebook : https://m.facebook.com/Distributed-Credit-Chain-425721787866299/

Twitter : https://twitter.com/DccOfficial2018

Github: https://github.com/DistributedBanking/DCC

Writer: Chika08
Bitcointalk Profile Link:https://bitcointalk.org/index.php?action=profile;u=2107609

Sort:  

Congratulations @chikky08! You have completed some achievement on Steemit and have been rewarded with new badge(s) :

Award for the number of upvotes

Click on the badge to view your Board of Honor.
If you no longer want to receive notifications, reply to this comment with the word STOP

Do not miss the last post from @steemitboard!


Participate in the SteemitBoard World Cup Contest!
Collect World Cup badges and win free SBD
Support the Gold Sponsors of the contest: @good-karma and @lukestokes


Do you like SteemitBoard's project? Then Vote for its witness and get one more award!

Indeed a great project 🤗

Yes..its a true fact..the project has lot of potentials ..

Coin Marketplace

STEEM 0.10
TRX 0.32
JST 0.032
BTC 115648.49
ETH 4268.80
USDT 1.00
SBD 0.66