Utopmod - Approval and Vote Alarm Bot
This project is a notification bot. Utopian moderators report approval of posts. It also tells you that the Utopian has voted for you. The projects I made were created to let me know when they got approval. The others have been available to people.
Used Tools
- Python
- Flask
- Sqlalchemy
I use for API
- api.telegram.org
- api.steemjs.com
- steemit.com
Warning! The versions of the packages are very important.
Bot Adress: UtopMOD
How to use?
Registration and Agreement
- Click the link above. Start talking to the bot. First get help with
/help
.
Register with
/register steemname
If you do not enter your username correctly, it will respond to you like this.
- Enter the correct username. You can not repeat the operation once you have registered. Be careful!
Creating a task
Note: While this article was being created, there were no utopian posters waiting for approval. There are 0 records in the scan. The following examples are created with copy data. If you encounter an error, please let me know!
- Analyzes your post. It records a non-commented or non-voted post.
- Message sent when mods approve
- Message received when Utopian votes
- Message sent when mods disapprove
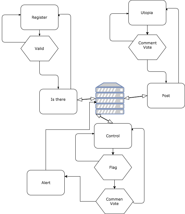
Algorithm Diagram
Is there some mistake?
If you find any mistakes, do not hesitate to tell me, I will be back.
Edit
I published this post. I ordered Utopmod. (/utopian)
Posted on Utopian.io - Rewarding Open Source Contributors
Good jop 😀

thanks for feedback :)
çok güzelmiş :D dediğin proje bu galiba iyi düşünmüşsün tebrikler ,fakat siteye giremedim bir sorun var galiba
Teşekkür ederim, linkte sorun yok. Bu bir Telegram uygulaması için yönlendirici bağlantı. Linke tıkladığın platformda Telegram uygulamasından bot ile etkileşim kurmanı sağlar .:)
Congratulations! This post has been upvoted from the communal account, @minnowsupport, by tolgahanuzun from the Minnow Support Project. It's a witness project run by aggroed, ausbitbank, teamsteem, theprophet0, someguy123, neoxian, followbtcnews, and netuoso. The goal is to help Steemit grow by supporting Minnows. Please find us at the Peace, Abundance, and Liberty Network (PALnet) Discord Channel. It's a completely public and open space to all members of the Steemit community who voluntarily choose to be there.
If you would like to delegate to the Minnow Support Project you can do so by clicking on the following links: 50SP, 100SP, 250SP, 500SP, 1000SP, 5000SP.
Be sure to leave at least 50SP undelegated on your account.
This post has received a 0.78 % upvote from @drotto thanks to: @banjo.
Thank you for the contribution. It has been approved.
You can contact us on Discord.
[utopian-moderator]
Thank you :) I checked the application
Hey @tolgahanuzun I am @utopian-io. I have just upvoted you!
Achievements
Community-Driven Witness!
I am the first and only Steem Community-Driven Witness. Participate on Discord. Lets GROW TOGETHER!
Up-vote this comment to grow my power and help Open Source contributions like this one. Want to chat? Join me on Discord https://discord.gg/Pc8HG9x
This post received a 0.269 SBD (3.68%) upvote from @upvotewhale thanks to @tolgahanuzun! For more information, check out my profile!
very nice tool.
"onaylandı mı, reddedildi mi ya da oylandı mı" soruları için güzel düşünülmüş.
paylaştığın için teşekkürler.
Teşekkürler şuan sadece 3 kişi kullanıyor. Bence az. :) Ama türkçe bir tanitim yazisi yayinlayip paylasacagim yakinda.
Bence geç kalmamalısın. Çok başarılı bir proje tebrik ederim.