Uncloak ™ The Truly Secure Way to Bring Securement
The security threat is the biggest issue in this digital era. This is shown from too many cases of network security hacking and data, both individual or company scale.
As happened in a few weeks ago a hacker attacked computer networks in various countries including Iran. The cyber attack left a trace of US flag on a computer screen with a warning, "Don’t mess with our elections," the Iranian Ministry of Information Technology said on Saturday, April 8th, 2018, as quoted by VOA Indonesia (9/4/2018).

https://mobile.twitter.com/azarijahromi/status/982345437641367553/photo/1?ref_src=twsrc^tfw&ref_url=https:%2F%2Fd-39404716954221566088.ampproject.net%2F1524089272632%2Fframe.html
In the last year, the world was thrown by the ransomware called Wannacry. The hacker demanded a money ransom. And more shocking case in 2008, the case of Heartland Payment system hacking. The hacker, Albert Gonzalez, and two Russians, successfully used 130 million credit cards. At that time, exactly 2008, Heartland Payment Systems is one of the world's largest debit and credit card payment companies. Uniquely, Albert Gonzalez, the perpetrator was also a TJX hacker a few years earlier, this time doing so just before being arrested in May 2008. And the Two Russian until now is still unknown.
Actually, the aims of hackers are not only about money, some are just idle, revenge, or just want to show their existence. But, the cases make worries and restless.
And to resolve this, some people do is installing a security system to protect computer networks from the hackers. But the Bad news is some of the most cost-effective free and cheap internet security solutions are widely available on the internet and can be downloaded freely to allow hackers to have them as well as allowing them to know the technology and their weaknesses so that it remains a vulnerable security gap. And if you want to build a better security system, it must use the services of special experts, even the hackers themselves, to create a special security system, which certainly at a very expensive cost. This is also because to resolve cybersecurity threats require more than antivirus protection, firewall, and intrusion detection system.
Now, Uncloak ™ comes as a solution to all unrests and worries. Uncloak ™ is a unique and highly scalable blockchain technology that enables companies to monitor, protect themselves against hacker threats and eliminate them, and stay one step ahead of hackers. This is because uncloak is an Artificial Intelligence (AI) based analytical tool for the intuitive, automated and seamless performance of security checks.
The performance process of the Uncloak ™ security check gives users the ability to cut and understand the cyber jargon, then perform remediation and resolve cybersecurity issues.
Uncloak ™ attempted to make this high-quality cyber security available on a large scale, at a lower cost and with a simple end user, due to uncloak use of mass production and blockchain based, which places emphasis on wider community power and contribute to finding vulnerabilities through blockchain based mechanisms.
Uncloak ™ constantly updates the system using Artificial Intelligence technology to scan the internet looking for future security vulnerabilities to be added to its threat vulnerability database. Because "If an end user client can understand their security risk position in real-time, they can place themselves in a strong position to eliminate cyber threats before they occur".Lena Bhogaita - Operations Lead - Uncloak ™
Uncloak ™ has spent a year developing an MVP (a Minimum Viable Product) that is destined for small to large enterprise client have similar security requirements in protecting their infrastructure and seeking for a systematic approach to blocking potential hackers. The existing Uncloak ™ app is developed in-house that has the current features:
Automatically identifies the client's public internet footprint that includes web sites, email servers, applications, and computers on the internet in readiness for security scanning greatly reduces the time scale around the security of scanning settings.
Easy-to-understand dashboards to check scanning progress and reports, request external IT consulting and schedule work scanning Uncloak ™ Software jobs, which can simulate direct hack attempts on email servers and also check client antivirus protection
Black Hat () mode – Uncloak Software is able to simulate a live hack attempt against an email server and also check a client’s antivirus protection.
(*) A black hat test would simulate what an actual hacker would do to gain access to a corporate computer system.
Uncloak ™ found there is is a big gap that needs to be filled, so to fill that gap the uncloak team will launch an initial coin offering (ico) to build and develop the existing methodology and immediately release Uncloak ™ 's first commercial app.
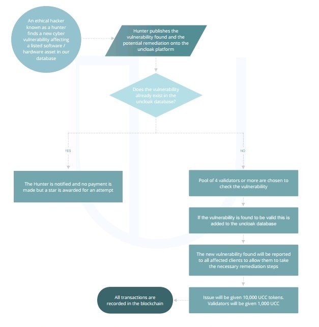
a smart contract will be used to create a rights system voting that enables the registered community of registered IT security experts/software developers (known as 'hunters') to collaborate on finding cyber threats in network applications and devices, while also finding the necessary remediation to solve cyber threat problems.
Just for information about this ICO and UCC token which will be used on the Uncloak ™ platform,
UCC token Pre SALE will open on May 25th -June 25th, 2018 or until the token supply sold.
Total Token Supply: 4,200,000,000 UNC
Hard Cap: $21,000,000 USD
Soft Cap: $6,000,000 USD
Token Price: 1 UNC = $0.01 USD
Minimum ICO Investment: $100 USD
Maximum ICO Investment: $100,000 USD
Presale Bonus up to 30%
Main ICO Bonus 10%
With very cheap prices and large bonuses, certainly, the ucc token is highly prospective both short and long-term investation. Supported with innovative products and desperately needed, it is complete that this project has qualified as a very promising project. In addition, the project is also developed by a team of highly professional and experts in cybersecurity and AI experts and the developers who qualified in cryptocurrency.
Member Team :

Tayo Dada
FOUNDER, CEO & CYBER SECURITY EXPERT

Phil Jackson
CTO & CYBER SECURITY EXPERT
So no doubt, to get this great opportunity immediately join in this project. For more information please check the official website of Uncloak
https://www.uncloak.io
Or for more details please join the telegramUncloak group https://t.me/uncloakio
Useful link:
Facebook: https://facebook.com/uncloakio
Twitter: https://twitter.com/uncloakio
Youtube: https://www.youtube.com/channel/UCnAtekORmcIJjtMiignMJNg
Linkedin: https://linkedin.com/company/uncloakio
Reddit: https://www.reddit.com/user/uncloakio/
Author : Fatimah
#Proof of authentication : https://bitcointalk.org/index.php?action=profile;u=1166165


.jpeg)

Upvote back pls
Posted using Partiko Android
Done