Measurements on Electronic Circuits: "Basic circuits of the operational amplifier"

in #technology8 years ago

   I am currently studying Electronic Engineering, in my fifth quarter I studied the subject: Electrical Measurement Laboratory, where I started to have contact with several instruments in the area of electronics, here I share the final report resulting from one of the practices, in this case was "Measurements on electronic circuits, basic circuits of the operational amplifier"

   Summary:

    This practice in the laboratory was carried out with the objective of learning about the assembly of circuits with an operational amplifier and to study their frequency responses while comparing them with simulations made in the Multisim circuit simulator. With this knowledge we proceeded to perform the gain measurements for both DC and AC voltages and the phase shift between the input and the output of the amplifier circuits. In the same way, this knowledge about operational amplifiers was used to determine the output voltage for active low pass filters, active high pass filters and voltage trackers built through the basic configuration of the operational amplifier. In this way, with this practice, comparisons were made between the different responses obtained with the basic configurations of the operational amplifier.

   Theoretical framework:

   Characteristics of the operational amplifier UA741:

  •    The gain is not infinite, but it is very large (on the order of 10 ^ 5 or higher).
  •     The input impedance is not infinite, but it is high (1MΩ or more).
  •     The output resistance is not zero, but it is small (few ohms).
  •     The supply voltage sources (± 15V) define the operating range of the amplifier and the output can not reach the value of the source (for the sources of ± 15V the maximum outputs are around ± 14V).
  •     The inputs are not perfectly symmetrical, the currents in both inputs are not exactly the same.
  •     They have a finite bandwidth.

   Inverter amplifier:

   The AC inverter amplifier amplifies and inverts an alternating or direct current signal. The operational amplifier does not amplify in the same way for the entire frequency range. As the frequency of the signal to be amplified increases, the capacity of the Operational Amplifier to amplify decreases. If the input signal in the operational amplifier is increased, the output will also increase 4. But there is a maximum limit that the output can reach (approximately between 1.5 and 2 volts less than the voltage delivered by the power supplies). After this voltage, even if the input is increased, the output will not increase.

  Transfer function: 

  Vo / Vi = - R2 / R1

   Active filters with operational amplifier:

   An active low pass filter with operational amplifier and the active filters in general, differ from the common filters, in that the latter are only a combination of resistors, capacitors and inductors. In a common filter, the output is of lesser magnitude than the input. Instead active filters are composed of resistors, capacitors and active devices such as Operational Amplifiers or transistors. In an active filter the output can be of equal or greater magnitude than the input.

   Active low pass filter:

   The low-pass filter allows signals at frequencies lower than the cut-off frequency to be obtained at the output and attenuates the frequencies higher than the same at the output.

    Transfer function:

   Active high pass filter:

   The high-pass filter allows signals at frequencies higher than the cut-off frequency to be obtained at the output and attenuates the frequencies below it at the output.

   Transfer function:

   

   Methodology:

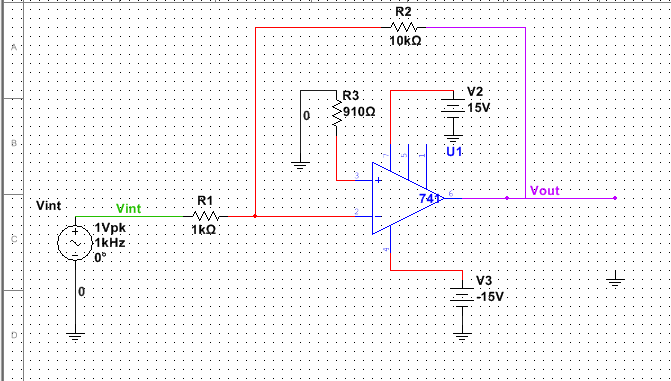
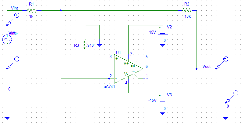
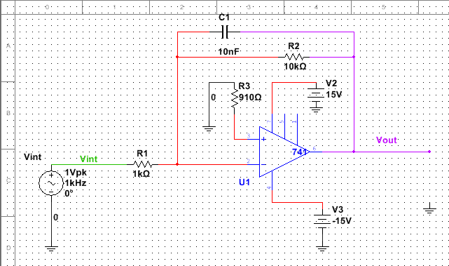
    For this practice, the nominal values of the resistors were used: R1 = 1K Ω, R2 = 10K Ω and R3 = 910 Ω

    Study of the inverter amplifier:

    We proceeded to assemble the operational amplifier in the inverter mode in the following way:

   The amplitude of the Vol/ Vi voltage gain was studied at different input DC voltage values.

   A potentiometer was used to apply the different DC values

to the input of the amplifier, connecting its ends to the sources of + -15V and the central terminal to the input of the inverting amplifier. The values

recorded by the output signal were recorded with the digital oscilloscope and the digital multimeter, taking the most precise values

to calculate the amplitude of the voltage gain.

   Subsequently, a 1kH sinusoidal signal was applied to the inverter amplifier to observe the behavior under these conditions, recording the values

of the amplitude of the input and output voltage.

   We proceeded to study the behavior of the frequency response of the inverter operational amplifier maintaining the input voltage at 1V for different frequencies which were: 10Hz, 100Hz, 1KHz, 10KHz, 500KHz, the output voltage was determined in each case, subsequently the amplitude of the voltage gain through the Vo / Vi ratio and then the phase shift between these signals using the horizontal axis calibration in the digital oscilloscope.

   Study of the active low pass filter with operational amplifier:

    The 10nF capacitor was connected in parallel with the 10K Ω  resistor to obtain the configuration of a low pass filter with the operational amplifier.

   We proceeded to study the behavior of the frequency response for this filter keeping the input voltage at 1V for different frequencies which were: 10Hz, 100Hz, 1KHz, 10KHz, 500KHz. The output voltage was determined in each case and subsequently the amplitude of the voltage gain by means of the relation: Vo / Vi

   Study of active high pass filter with operational amplifier:

   The 100nF capacitor was connected in series with the 1KΩ resistor to obtain the configuration of an active high pass filter with an operational amplifier.

   We proceeded to study the behavior of the frequency response for this filter keeping the input voltage at 1V for different frequencies which were: 10Hz, 100Hz, 1KHz, 10KHz, 500KHz. The output voltage was determined in each case and subsequently the amplitude of the voltage gain by means of the relation: Vo/Vi

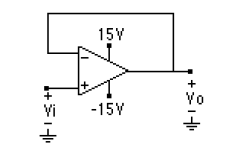
   Study of the configuration for a voltage follower:  

    We proceeded to assemble the following circuit with the configuration for a voltage follower:

   We proceeded to measure the amplitude of the voltage gain with the Vo/Vi ratio, for different values of DC voltage at the input of the operational amplifier

    In order to vary the DC voltage at the input of the oscilloscope, a potentiometer was used connecting its ends to the fixed sources of + -15V and the central terminal to the amplifier input.

    The values recorded by the output signal were recorded with the digital oscilloscope and the digital multimeter, taking the most precise values to calculate the amplitude of the voltage gain.

   Assemblies:

   Image 1: Graph of input signal Vi and the signal of the output Vo as a function of time:

   Image 2: Configuration of the operational inverter:

   Image 3: Topology of passive low pass filter

   Image 4: Topology of the active high-pass filter

   

   Simulations in PSPICE and MULTISIM Circuit diagram of the inverter amplifier using model uA741 For the circuit design of inverter OPAM, the values of R1 = 1KΩ, R2 = 10KΩ and R3 = 910Ω were used. In addition, the Vint voltage source has an amplitude of 1 vol and runs at a frequency of 1 KHz.

   TRANSIENT analysis of the investor OPAM. By placing the differential markers in the Vint input source and in the Vout output, the graphics corresponding to the input and output signals were found. It is observed that this topology amplifies the input signal 10 times and also inverts it. Where Vout = - (R2 / R1) Vint = -10Vint.

   Where the input signal is red having an amplitude of 1V and the output signal is green with an amplitude of 10V inverted, both oscillating with a period of 1msec. Analysis SWEEP AC in the frequencies of 10Hz and 1MHz. The AC analysis was carried out between the frequencies of 10Hz and 1MHz of the operational uA471. It is observed in the graph of Vout as a function of frequency, that the gain decreases for high frequencies, the operational one does not have infinite gain but it is high, this is because the bandwidth starts at zero and reaches the frequency of upper cut, frequency in which the gain decreases to 3dB.

   Low pass filter active: This filter allows the passage of low frequencies up to the cutoff frequency fr = 1 / 2πR2C = 1591.55rad / s, blue line.

   Active high pass filter: The cutoff frequency of this filter is fr = 1 / 2πR1C = 1591.55Hz, this frequency being observed in the attached graph being the blue line.

   Voltage follower: For this simulation a VSIN source was placed as an input source to the operational one, and the output signal was found, being identical to the input signal, Vout = Vint. Both signals have an amplitude of 10V and oscillate at a frequency of 1msec.

   AC voltage follower: An AC source was placed in the operational input. Gain is 1 until you reach the cutoff frequency, where your bandwidth arrives, then decays progressively.

   Conclusions:

   This practice was be very useful, it allowed us learning about the characteristics and operation of the operational amplifier (OPAM), connected in the inverter and non-investment configuration, and studying the response experimentally and using the PSPICE and MULTISIM, which are efficient and effective tools in the development of electronic circuits. The answers found were the gain, the transfer function and the phase shift between the input and output signals of the topologies used. Through the transfer function, the linear zone was studied, in which the output signal of the operational is proportional to the input signal, and the saturation zones where the output voltage does not exceed the operational supply. On the other hand, the characteristic behavior was observed for the active low-pass filter and active high-pass filter, comparing the cutoff frequency obtained experimentally with those found in the simulators. The inverter operational amplifier allows us to use electronic devices in configurations that require an increase of the output signal with respect to the input signal, and also that it is required to invert the input signal, even the voltage follower topology allows us to use it in configurations that the voltage must be kept constant. On the other hand, the measurement procedures turned out to be applicable, since the graphics obtained by the experimental measurements were very precise compared to the results obtained with the use of the simulators. In addition, the results obtained were correct, since they were similar to those found by the simulators.

Coin Marketplace

STEEM 0.10
TRX 0.32
JST 0.031
BTC 115830.01
ETH 4196.61
BNB 1308.17
SBD 0.62