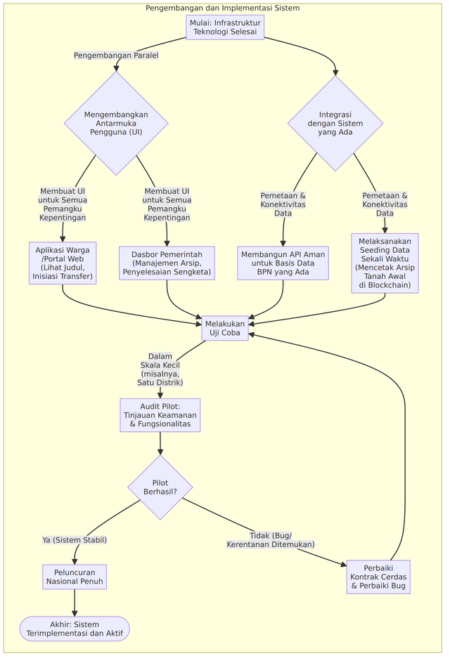
Tahap Pengembangan dan Implementasi Sistem cakup pembuatan antarmuka ramah pengguna, integrasi blockchain dengan basis data pertanahan untuk kelancaran transisi, serta uji coba terbatas guna pastikan kesiapan sebelum peluncuran nasional
Tahap ini merupakan tahap krusial "boots-on-the-ground" di mana cetak biru teknis dan kerangka hukum ditransformasikan menjadi aplikasi yang berfungsi dan nyata. Keberhasilannya bergantung pada penciptaan sistem yang tidak hanya aman tetapi juga mudah diakses dan andal, yang secara efektif menjembatani kesenjangan antara infrastruktur canggih dan pengguna sehari-hari.
Langkah kunci pertama adalah mengembangkan Antarmuka Pengguna (UI), yang berfungsi sebagai "pintu depan" sistem dan instrumen vital untuk membangun kepercayaan publik. Jika antarmuka membingungkan atau sulit digunakan, orang akan menghindarinya, dan korupsi akan terus menemukan celah. UI harus berpusat pada pengguna dan transparan sejak awal. UI harus mengakomodasi semua pemangku kepentingan—mulai dari warga dengan literasi digital terbatas hingga staf pendaftaran tanah yang ahli.
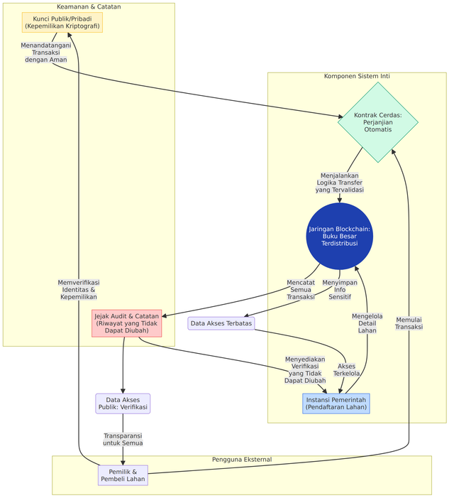
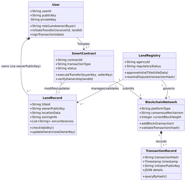
Aplikasi seluler atau portal web yang disederhanakan dapat memungkinkan warga untuk "Melihat Sertifikat Saya" atau "Memulai Transfer," sementara dasbor yang lebih canggih akan membantu pejabat pemerintah mengelola catatan dan menyelesaikan sengketa. Transparansi harus dibangun ke dalam UI agar pemilik tanah dapat dengan mudah melihat jejak audit yang tidak dapat diubah dari riwayat properti mereka. Catatan transaksi yang terlihat ini memperkuat kepercayaan dan mencegah perubahan yang tidak sah.
Integrasi dengan sistem yang ada juga sama pentingnya. Indonesia telah mengoperasikan basis data pendaftaran tanah yang ekstensif yang tidak dapat digantikan begitu saja dalam semalam. Sebaliknya, solusi blockchain harus terhubung dengannya untuk memastikan transisi data yang lancar dan andal. Hal ini membutuhkan Antarmuka Pemrograman Aplikasi (API) yang aman untuk menghubungkan sistem blockchain yang baru dengan basis data BPN (Badan Pertanahan Nasional) yang ada.
Proses penting satu kali yang disebut "penyemaian blockchain" kemudian harus dilakukan, di mana data hak atas tanah yang terverifikasi—seperti kepemilikan dan batas wilayah—diubah menjadi aset digital di blockchain. Setelah penyemaian ini selesai, blockchain menjadi sumber kebenaran yang baru dan otoritatif, sementara basis data lama dihentikan atau disimpan sebagai arsip baca-saja untuk menyimpan catatan historis.
Terakhir, uji coba sangat diperlukan sebelum penerapan nasional. Meluncurkan pendaftaran tanah nasional skala penuh tanpa pengujian akan terlalu berisiko. Uji coba harus dimulai dalam skala kecil dan mudah dikelola, seperti di dalam satu kabupaten atau wilayah yang baru dikembangkan. Proses ini harus melibatkan pengguna nyata—warga negara, notaris, dan kantor pertanahan setempat—yang melakukan transfer tanah secara langsung untuk menguji sistem secara menyeluruh, termasuk antarmuka pengguna dan kontrak pintar.
Sepanjang fase ini, pakar keamanan independen harus melakukan uji penetrasi untuk mengidentifikasi dan memperbaiki kerentanan. Audit ini penting untuk memastikan keamanan dan skalabilitas sistem sebelum sistem bertanggung jawab untuk melindungi aset nasional senilai miliaran dolar.
Mpu Gandring ingin memberantas korupsi di Indonesia dengan teknologi blockchain! Anda ingin mendukung?
- Follow akun Mpu.
- Upvote dan resteem postingan Mpu.
- Share di Instagram, Facebook, X/Twitter dll.
- Biar pemerintah mendengar dan menerapkannya.






Upvoted! Thank you for supporting witness @jswit.