mixtures of Dirichlet process and Gaussian mixtures

in #science8 years ago

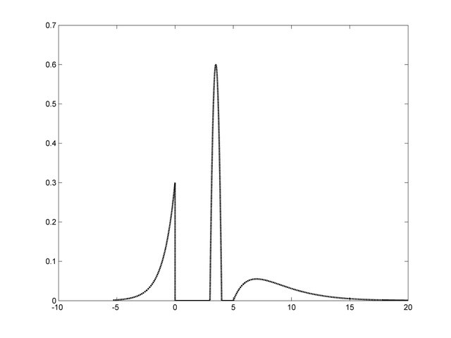
Hi, everyone!! I want to share with you something about estimation no parametric of a probability distribution, in the firts picture you can see a mixture of distribution (Exponential, Beta and Gamma distributions).

fun.jpeg

The next step, 3000 sample of this mixture is taken and try to estimate it, the histogram of this samples in the second picture is shown.

hist.jpeg

To achieve these objectives, mixtures of Dirichlet process and Gaussian mixtures are considered and using a parametric and a nonparametric method we obtain the next result:

Mezcla.jpeg

The experiment shows that the proposed filters provide satisfactory results.

Enjoy, follow me @falcao12

Sort:  

Congratulations @falcao12! You have completed some achievement on Steemit and have been rewarded with new badge(s) :

Award for the number of upvotes received
Award for the number of comments

Click on any badge to view your own Board of Honor on SteemitBoard.
For more information about SteemitBoard, click here

If you no longer want to receive notifications, reply to this comment with the word STOP

By upvoting this notification, you can help all Steemit users. Learn how here!

Coin Marketplace

STEEM 0.12
TRX 0.34
JST 0.033
BTC 121519.20
ETH 4461.97
BNB 1307.56
SBD 0.77