Safein-Single sign-on digital identity and payment wallet

Good day guys , today i would be talking about an interesting platform called Safein before I continue with my explanation i would like you to watch the video below to give an insight of the platform is about:
Further i go i would be talking about the following :
- Problem in E-Commerce and how Safein will solve it
- Benefits of Safein
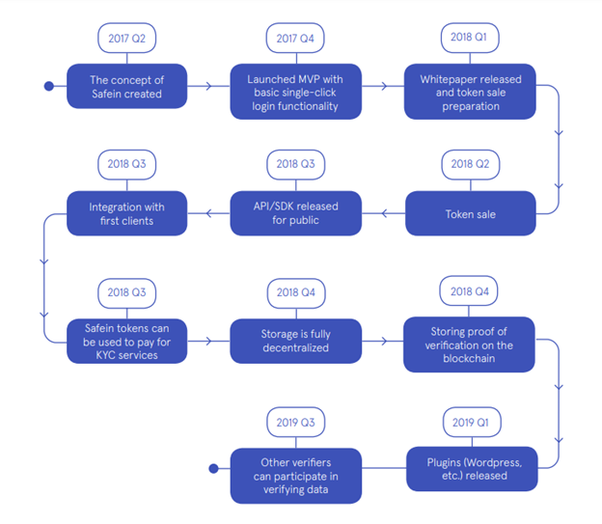
- Road map
Problems in E-Commerce
The rapid growth of online businesses remain unstoppable. However, the industry itself is still ripe for improvements as growing concerns mount over data protection, cybersecurity, money laundering and monopolization of numerous sectors. Moreover, accessing online services is not only troublesome, it’s also redundantly complicated. Think, for example, of all the repeat registrations, verifications and password recoveries trailing the daily online customer experience. Safein believe that outdated technology is to blame for almost all of these problems. Accordingly, safein think it’s about time to fix this by embracing a modern way of managing your online identity.
How will Safein solve this?
With a revolutionary solution for both businesses and users Safein would be will enable the following:
- Businesses receive a complete KYC solution:Forget hiring staff, training costs, seeking legal advice, setting up IT infrastructure and dealing with fraudulent users. Safein will provide a quick and simple to integrate solution for all your KYC issues. Onboarding new users has never been cheaper.
- Users get access to websites with a single click:Safein allows users to sign up and log in to new websites with one click. Forget tedious registrations and lost passwords. You will get instant access to any services online
- Users control their data: With Safein, you’re always in control of what websites know about you. You can login online anonymously, or only share data the website really needs. On our web panel and mobile app, you’ll see your entire activity history, including registrations and logins.
BENEFITS
Safien believe that the services will be desirable by both businesses and users. By employing the services, users would benefit by/from:
- Being able to skip multiple time consuming registrations and gain access to any online services immediately with no delays for identity verification.
- The end of management and recovery of numerous user accounts with different passwords.
- Full and clear disclosure of what customer data is being passed on to websites.
- Increased security of their personal data.
- Reusable and user friendly KYC procedure.
- Comfort that their personal data will be stored securely in a well encrypted file on their personal device.
- Being able to verify one's identity whenever needed and with whomever user decides to.
- Being able to use biometrics to enhance security and make product easy to use.
To know more about this project you can:
Website : https://www.safein.com/
Whitepaper : https://www.safein.com/summary/s...
You can contact Safein on social media:
ANN THREAD: https://bitcointalk.org/index.ph...
FACEBOOK: https://www.facebook.com/SafeIncom/
TWITTER: https://twitter.com/safeincom
TELEGRAM: https://t.me/safeincom
My bitcointalk profile: https://bitcointalk.org/index.php?action=profile&u=1811169
Wallet address: 0x11Bc482Ef059AFFAEa099FC909BcdC5b021E0393
.png)