BLOCKCHAIN POWERED MOBILITY - DOVU

The DOVU Protocol empowers ‘data owners’ (individuals, organisations, IoT devices – any source of data) to control access to the data shared, whilst receiving value of the use of that data in return – in the form of DOV Tokens.

These tokens then feed back into the ecosystem through mobility related transactions, be that offsetting the cost of a car, fuel for that car, paying for a flight, or just riding the bus.

Our Protocol facilitates and encourages development of an infinite number of mobility related dApps, detailing data interchange and attribution of value.

Based on Ethereum, the DOV token is used for transactions within these dApps.

The potential for dApp’s built on the platform is boundless, using DOVU’s economy to create previously impossible mobility services.

Together with strategic investors, including a government-backed fund and a major car company, DOVU will disrupt a traditional industry.

DOVU IS SHAPING THE CRYPTO MODEL FOR THE MOBILITY ECOSYSTEM .

CIRCULAR ECONOMY FOR MOBILITY-
For example, when hailing an autonomous car, insurance considerations are recorded in a Smart Contract, micropayments are usage-based, and the DOVU ledger allows you to be rewarded for the data you share.

DOVU ECOSYSTEM-z.png

DOVU IS WELL CONNECTED IN THE TRANSPORT SECTOR -
MOBILITY SECTOR EXPERTS-DOVU is well-connected in the transport sector. In April 2017, DOVU received seed funding from InMotion Ventures, Jaguar Land Rover’s investment arm, and Creative England, a fund backed by the UK Government. Through its network of advisors, DOVU has access to the relevant professional industry networks and is well positioned to build lasting customer relationships.
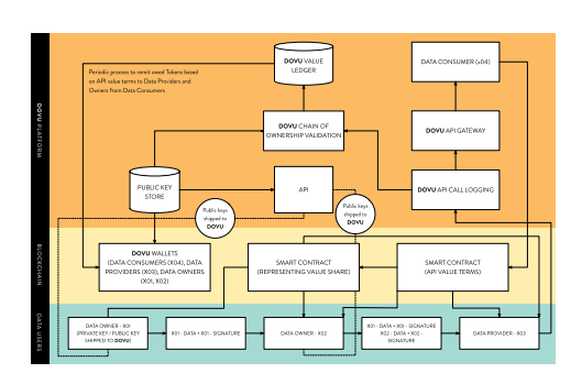
TOKEN DYNAMICS DOVU PROTOCOL-The DOVU Protocol empowers ‘data owners’ (individuals, organisations and even IoT devices– any source of data) to control access to the data shared, whilst receiving value from future profits of the use of that data in return – in the form of DOV Tokens.
DOVU API MARKETPLACE-The DOVU API Marketplace platform will provide data providers with the tools to list and sell data to consumers, and also to define costs and terms in Smart Contracts to be executed on the blockchain. Developers can contribute to APIs, Smart Contract and app developments and be rewarded in DOV tokens – this will organically grow the DOVU powered transport API ecosystem.
Data Owner - An individual or organisation that ‘owns’ some data. Data is passed to data
providers and is signed so that any actor further up the chain can determine the authenticity of the data.
Data Provider - An individual or organisation that takes ‘owned’ data and supplies it through means of a documented API.
Data Consumer - An individual or organisation that interacts with the DOVU platform to consume data from data providers, e.g. developers.

zz.png

zzz.png

DOV TOKEN-
The DOV token is central to our ecosystem. It’s the unit of value that allows us to create this new circular economy linking consumers to data providers (and vice versa) and also rewarding those sharing data.

The DOV token is the only unit of value used across DOVU platform. Every purchase, sale, exchange or any other transaction on the platform will require the use of DOV tokens.

TOKEN DISTRIBUTION OVERVIEW-

  • 25% of the DOV Tokens (0.30B) will be made available to token sale participants (ITO).
  • 35% of the DOV Tokens (0.42B) will be allocated to an user growth fund. Earned tokens, by contributing the quality of the
    ecosystem, will originate from this fund. DOV Tokens received as a reward can only be used within the DOVU ecosystem
    for value added services. Any unused DOV Tokens after 6 months will be sent back to the user growth fund which can then be
    used for new users.
  • 15% of the DOV Tokens (0.18B) will be allocated to advisors, founders, and management to help build the team. Team
    members vest for tokens in four installments of six months each.
  • 25% of the tokens (0.3B) will be held in reserve. The reserve is subject to a two-year lock-down period.
  • 0.5% of the token sale (1.5 million tokens) will be allocated to the Bounty program.
    The bonus structure for the public token sale will be based on three tiers. Conditions for these three tiers will be announced
    when the pre-sale closes on the 29th of September.
    Tier 1: 10% discount
    Tier 2: 3% discount
    Tier 3: Announced token price
    zzzz.png

Weblink-https://www.dovu.io/
Whitepaper- https://dovu.io/whitepaper.pdf

ETH address- 0x2a3B2C39AE3958B875033349fd573eD14886C2Ee

Coin Marketplace

STEEM 0.10
TRX 0.32
JST 0.031
BTC 115830.01
ETH 4196.61
BNB 1308.17
SBD 0.62