'New Internet' - Blockstack A Decentralized Internet Patform | '새로운 인터넷'- 블록 스택 - 분산 형 인터넷
Internet is today basic need of most of individuals, companies, business . Everyone out there needs to store or access data to connect with people . Normal people needs Internet to be socially connected with their friends and other people in their life to keep themselves updated with each other, and here we have Facebook , Instagram, Twitter, Reddit, and many more platforms. For Business Internet is whole new market for expansion and market themselves simply siting on your computer desk, making business simple to run with the help of G-Suite, Amazon Web Services, Digital Marketing, etc .
인터넷은 오늘날 개인, 회사, 비즈니스의 대부분이 기본적으로 필요합니다. 밖에있는 모든 사람들은 사람들과 연결하기 위해 데이터를 저장하거나 액세스해야합니다. 일반 사람들은 인터넷을 통해 자신의 친구들과 다른 사람들과 사회적으로 연결되어 서로를 지속적으로 업데이트해야합니다. 여기에는 Facebook, Instagram, Twitter, Reddit 및 더 많은 플랫폼이 있습니다. 사업용 인터넷은 G-Suite, Amazon web Services, Digital Marketing 등의 도움을 받아 사업을 간단하게 진행할 수 있도록 컴퓨터 책상 위에 설치하고 확장하기위한 완전히 새로운 시장입니다.
Think what would happen if Internet gets shut down ?
Internet which we use in our day to day life is a centralized, It means there is some one out there controlling our data and has a power to manipulate our data. Everything at present whatever we access through Internet is a stored data and controlled by someone else, like you use Facebook, Google, Twitter, etc, this data is there on clouds . If cloud is shut down 'Boom', no one will have access to data.
We should be the holder of our data, not someone else.
인터넷이 중단되면 어떻게 될지 생각해보십시오.
하루 하루의 삶에서 사용하는 인터넷은 중앙 집중식입니다. 즉, 데이터를 관리하는 사람이 있으며 데이터를 조작 할 수있는 권한이 있다는 의미입니다. 현재 우리가 인터넷을 통해 액세스하는 모든 것은 저장된 데이터이며 다른 사람이 관리합니다. Facebook, Google, Twitter 등을 사용하는 것처럼이 데이터는 구름에 있습니다. 클라우드가 '붐'상태로 종료되면 누구도 데이터에 액세스 할 수 없습니다.
우리는 다른 사람이 아니라 우리의 데이터를 보유해야합니다.
Blockstack - A Decentralized Internet
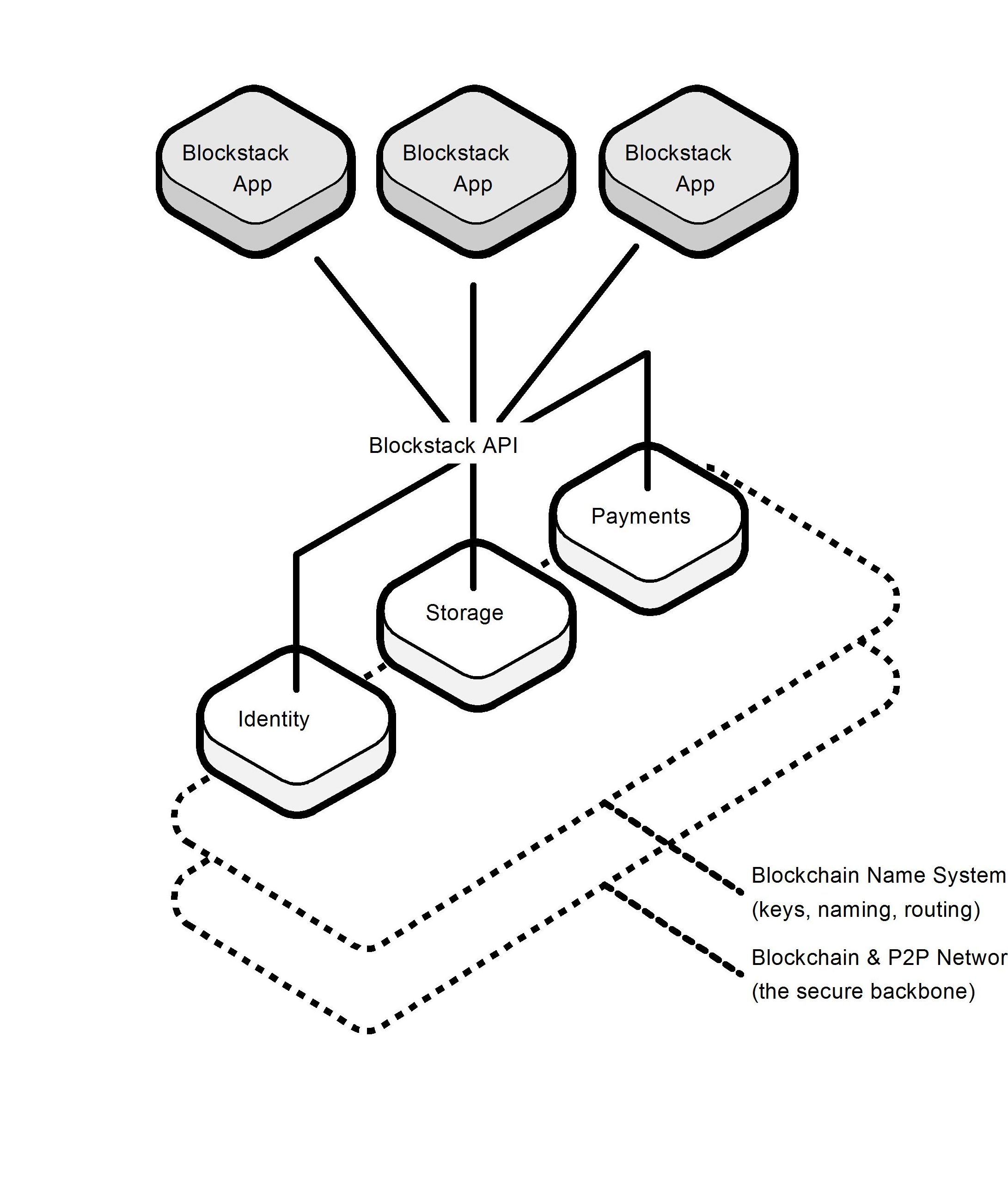
Blockstack is a new decentralized Internet where users can store their data and run it the way the want on their devices. You will be having control over your data, no passwords, no middle men, not government tracking your data around the Internet.
Why it is important to have a decentralized internet ?
SPIDER
- Security
- Privacy
- Innovation
- Democracy
- Endurance
- Reliability
블록 스택 - 분산 된 인터넷
Blockstack은 사용자가 자신의 데이터를 저장하고 장치에서 원하는대로 실행할 수있는 새로운 분산 형 인터넷입니다. 인터넷을 통해 귀하의 데이터를 추적하는 정부가 아닌 귀하의 데이터, 암호 및 중간 사용자를 통제하게 될 것입니다.
왜 분산 된 인터넷을 갖는 것이 중요한가?
거미
- 보안
- 개인 정보
- 혁신
- 민주주의
- 지구력
- 신뢰성
We all are using Internet through a third party. If you want to talk to a friend you go to Facebook and through their service you can talk to your friend. So here Facebook is a middle men, who holds all your data , its like a data bank holding data of its users which is not encrypted. Lets say you are using a Google , how do you verify weather you are talking to right Google ?, just with a small green lock icon providing certificates. Certificate providers is not Google its the third parties. Recently Turk-Trust was a company assigned to issue certificates for Google was actually issuing wrong certificates, which means people from Turkey were talking to wrong Google.
우리 모두는 제 3자를 통해 인터넷을 사용하고 있습니다. 친구와 이야기하고 싶다면 Facebook에 가서 서비스를 통해 친구와 이야기 할 수 있습니다. 그래서 여기에 Facebook은 모든 사용자의 데이터를 보유한 중산층입니다. 암호화되지 않은 사용자의 데이터를 보유한 데이터 뱅크와 같습니다. Google을 사용한다고 가정 할 때, 인증서를 제공하는 작은 녹색 자물쇠 아이콘으로 Google이 말하는 날씨를 어떻게 확인할 수 있습니까? 인증서 제공 업체는 Google이 아닌 제 3 자입니다. 최근에 Turk-Trust는 Google에서 발급 한 인증서를 발급받은 회사 였기 때문에 실제로 잘못된 인증서를 발급했습니다. 이는 터키 출신의 사람들이 잘못된 Google과 대화하고 있음을 의미합니다.
This is the biggest problem with the Internet we blindly trust on these companies and third parties , which we dont even know if they exist. From past more than 40 - 45 years now Internet has become a totally third party owned data, in fact Google and Facebook itself is the Internet. We dont own any ownership of our data everything is own by these big companies.
Internet should be Open, Transparent, and Fair to everyone. There should be no middle men for accessing any data and users should own ownership of their own data.
이것은 우리가 맹목적으로 이러한 회사와 제 3 자에게 신뢰하는 인터넷에서 가장 큰 문제이며, 존재한다면 우리도 알지 못합니다. 과거 40-45 년이 넘은 지금부터 인터넷은 완전히 제 3 자 소유의 데이터가되었으며 실제로 Google과 Facebook 자체는 인터넷입니다. 우리는이 모든 대기업이 소유 한 모든 데이터 소유권을 소유하지 않습니다.
인터넷은 개방적이고, 투명하며, 공정해야합니다. 어떤 데이터에도 액세스 할 수있는 중역이 없어야하며 사용자는 자신의 데이터 소유권을 가져야합니다.
Blockstack is the new decentralized Internet which will provide you ownership of your own data, and encryption for your connectivity and company wont own any of the data of any user. Block- Chain technology of Bitcoin started with just a simple decentralized payment system which eliminated banks which were middle men of transactions and owner of our money.
Blockstack은 자신의 데이터 소유권을 제공하고 연결 및 회사의 암호화는 모든 사용자의 데이터를 소유하지 않는 새로운 분산 형 인터넷입니다. Bitcoin의 Block-Chain 기술은 단순한 분산 결제 시스템으로 시작하여 트랜잭션의 중간 남자이자 돈을 소유 한 은행을 제거했습니다.
* The Old Internet Is Problem
- Mass Data Breaches
- Just a single app of third party holds your data and there are lot of possibility of data breach and holding personal data just on single application needs a blind trust on third party.
- Insecure Connections
- Relying on third party network is hard because users trust directly on certificate provided by some other company, which is not known to user if its a fake certificate.
- Platform Lock-in
- The major digital keys and authentication are owned by large third parties due to which users are unable to do any changes .
- 오래된 인터넷 문제
- 대량 데이터 유출
제 3 자의 앱 하나만 귀하의 데이터를 보유하고 있으며, 데이터 유출 가능성 및 개인 정보 보유의 가능성은 제 3 자에 대한 맹목적인 신뢰가 필요합니다.
- 불안한 연결
타사 네트워크에 의존하는 것은 사용자가 가짜 인증서 인 경우 사용자에게 알려지지 않은 다른 회사에서 제공 한 인증서를 직접 신뢰하기 때문에 어렵습니다.
- 플랫폼 잠금
주요 디지털 키 및 인증은 사용자가 변경을 수행 할 수없는 대형 제 3 자에 의해 소유됩니다.
* The New Upgraded Decentralized Internet
- Own Your Data
- Blockstack helps you keep your data secure on cloud and encrypted, which gives you ownership of your data.
- Own Your Apps
- Blockstack apps helps users to have control over their software's and everything is loaded in a secured domain name which is live on your devices.
- Own Your Identity
- Blockstack allows its users to have own digital cryptographic keys which are super secured and easily eliminate need of passwords for switching between multiple applications.
- 새로 업그레이드 된 분산 형 인터넷
- 데이터 소유
Blockstack은 데이터를 클라우드에 안전하게 보관하고 암호화하여 데이터 소유권을 부여합니다.
- 앱 소유
Blockstack 앱을 사용하면 사용자가 소프트웨어를 제어 할 수 있으며 기기에 저장된 보안 도메인 이름에 모든 것이로드됩니다.
- 당신의 정체성을 소유하십시오
Blockstack을 사용하면 사용자가 자신의 디지털 암호화 키를 가질 수 있으므로 보안이 뛰어나고 여러 응용 프로그램간에 전환 할 때 암호가 필요하지 않습니다.
A Full Stack Of Decentralized Apps | 분산 애플 리케이션의 전체 스택
The new Internet will create dynamic changes in the power dynamics between large companies and people. It is going to take away the power from large companies to where it always belongs with the people.
새로운 인터넷은 대기업과 사람들 사이의 역 동성에 역동적 인 변화를 일으킬 것입니다. 대기업의 권력을 사람들과 항상 소속되어있는 곳에 가져갈 것입니다.
New Internet Power Belongs To All Of You
새로운 인터넷 힘은 모두에 속합니다
Source - Blockstack
새로운 인터넷은 대기업과 사람들 사이의 역 동성에 역동적 인 변화를 일으킬 것입니다. 대기업의 권력을 사람들과 항상 소속되어있는 곳에 가져갈 것입니다.
New Internet Power Belongs To All Of You
새로운 인터넷 힘은 모두에 속합니다
Source - Blockstack
새로운 인터넷 힘은 모두에 속합니다
Source - Blockstack





.jpg)
Good to see your first post! Keep on steeming and good luck to you!
Thanks , but Why do I have so less votes ? @czechglobalhosts
Patience is the virtue! Do not get dicouraged and just enjoy what you do! Steemit is not the place where you can just get a quick buck and go.... People need to start realizing that it is more about the community and building relationships. If you can make little here and there from the post then it is great. Just take your time, read, post, listen to others but most of all have fun! Steem on:)....
You said it all! Words of wisdom! @czechglobalhosts
Thank you kindly!
Awwww anytime:))
yea , sure I get to read lot of good articles here , it is fun @czechglobalhosts
Amazing first post @nihal-pathan! And dont get discouraged so quickly man, keep up the good work. It takes time to gain votes and followers. Stay consistent and dont look at the numbers! It will come eventually:) Best of luck xoxo
thanks dear @steemityourway
My pleasure!:) Stay positive oki 💖 Success doesnt happen overnight! 😎 @nihal-pathan
yes sure , thanks for your support
Haha anytime man! Hang in there you got this ❤
Congratulations @nihal-pathan! You have completed some achievement on Steemit and have been rewarded with new badge(s) :
Click on any badge to view your own Board of Honor on SteemitBoard.
For more information about SteemitBoard, click here
If you no longer want to receive notifications, reply to this comment with the word
STOPLittle by little we will need to eliminate third parties and own our valuable information. As well as we will need redundant systems of electrical supply not only for the servers but also for our addresses. Very good post thanks.
Thanks , I really appreciate your comment . Its my first post stay tuned for my next posts.
nice
thanks buddy