Launching Blockchain+ - Insight Chain (INB) Public Blockchain Focus on Unlimited Scalability and Storage on Blockchain of Business Data

in #insight6 years ago (edited)

As the TPS of public blockchain such as BTC and ETH is not high, it is difficult for them to support large-scale use of applications. In 2017 and 2018, more and more public blockchain made technical explorations in order to improve TPS. For example, EOS adopted DPoS consensus algorithm to raise TPS to thousands of orders of magnitude but give away a certain degree of decentralization. The impossible triangle among decentralization, security and scalability of the public blockchain needs to be solved urgently.
At the same time, the existing public blockchain is mainly to store the transaction data on blockchain without the structured storage of business data, which makes it very difficult for the Internet and traditional business scenarios to land.
Insight Chain, referred to as INB public blockchain, can be seen in its latest technical white paper that its purpose is to establish a data ecological public blockchain which can be infinitely extended to realize the landing of blockchain+ and more business scenarios, especially the application of currency-free blockchain in real industries.
The core objectives of INB public blockchain are two: to improve scalability and meet the needs of storage on blockchain of business data of more applications on the premise of decentralization and security, and to achieve transaction data processing capacity of over 100,000 per second (100,000+TPS) and business data processing capacity of over 1 million per second (1,000,000+TPS).
Thus, to realize the structured storage on blockchain of business data, reshape the entity application scene on the chain, and make the business data as traceable and credible as the transaction data.
Insight Chain (INB) innovation I: The world's first VDPoS consensus mechanism, effectively improving decentralization and security
In order to solve the contradiction of impossible triangle of blockchain, INB public blockchain proposes a new consensus algorithm: VDPoS (Validated DPoS) algorithm, which is an organic combination of DPoS + BFT+ verification node and would be adopted by each main chain in the public blockchain.
Voting in DPoS algorithm solves the problem that PoW algorithm resources are uselessly consumed by a large amount, and uses the mortgage and punishment mechanism of INB, which limits the evil of node to a great extent.
After the block is generated, BFT algorithm is firstly used to carry out fast verification inside the super node. At the same time, VRF algorithm is used by the super node to find a plurality of random verification node. The verification node also uses BFT algorithm to carry out asynchronous verification on the block data, so as to prevent the joint evil of the super node and the verification node, which greatly improves the degree of decentralization and security of the public blockchain.
稿件1.png
VDPoS consensus algorithm
The Subchain is a sub blockchain network attached to the main chain. Each Subchain has its own consensus algorithm. The Subchain can adopt the consensus mechanism of BFT public blockchain, or the consensus mechanism of public blockchain such as PoW, PoS and DPoS. According to the different requirements of different DApp for the efficiency and security of data storing on blockchain, different consensus algorithms are adopted. The public blockchain does not restrict the consensus mechanism of the Subchain.
After the Subchain generates a certain number of blocks, the root of the Merkel tree corresponding to this part of the block will be stored on the block of the main chain to ensure the security of the Subchain. The block on the corresponding Subchain is called the verification block.
The storage height interval of the verification block is automatically adjusted according to the resource utilization of the main chain. When the resource utilization of the main chain is low, the hash value of each block may be stored to the main chain. However, when the resource utilization of the main chain is high, the height interval of verification block is relatively large.
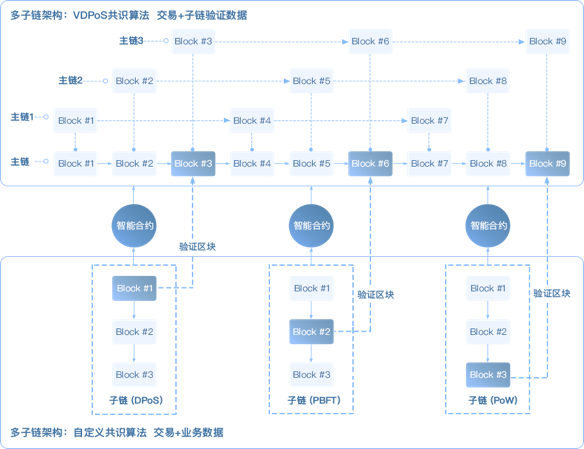
Insight Chain (INB) Innovation II: Multi-Main Chain + Multi-Subchain architecture to meet the demand for storing data on blockchain of different DApp
INB public blockchain uses a hybrid architecture of Multi-Main Chain + Multi-Subchain (referred to as MMC + MCC), which is the first public blockchain in the world to use this kind of hybrid architecture.
According to the resource utilization of the whole public blockchain, sharding for the super node are automatically carried out to form the parallel block generation mode of multi-main chain, which makes full use of the resources of network and super node, and greatly improves the block generation rate and increases the vertical scalability of the public blockchain. At the same time, according to the use of the application, multi-Subchain can be started on the main chain to support more DApp business data stored on blockchain and increase the horizontal scalability of the public blockchain.
INB public blockchain is composed of super node, verification node, supervision node, normal node and Subchain node.
稿件2.png
Multi-Main Chain + Multi-Subchain Architecture Diagram
Insight Chain (INB) Innovation III: Realize structured storage on blockchain of business data and support scale storage on blockchain of business application
In order to support the landing of more applications and truly realize the structured storage on blockchain of data, INB public blockchain divides the data stored on the chain into several types: INB transaction data, Token transaction data and business data, of which the first two are collectively referred to as transaction data, which is very similar to the data stored on the existing public blockchain, and the third is structured storage on blockchain of business data of non-transaction data.
The structured storage on blockchain of business data is a major advantage of INB public blockchain, which is different from the traditional public blockchain project, which only stores the content of the data on blockchain without the attributes and processes of the data, thus cannot really guarantee the credibility of the data.
At the same time, the data stored on blockchain are not structured and cannot express the information such as the association, attributes between data. As the structured storage mode of business data is used on INB public blockchain, business data can be self-interpreted through the chain itself, with no necessary to interpret unstructured data through third-party applications, which truly realizes the credibility of the data and ensures the value transmission of the data.
The logical diagram of storage on blockchain of the business data is as follows:
稿件3.png
Diagram of Storage on Blockchain of Business Data
The aforementioned data will be stored in layers by INB public blockchain to meet the needs of all kinds of data.
The transaction data of INB and Token will be stored on the main chain to meet its demand for high credibility and tamper proof, and the business data will be stored on the Subchain to meet the demand for high availability.
For some storage requirements of low-value or overly large business data, it is recommended by INB public blockchain that the hash value of the data be stored on the chain, and the original data be stored off the chain.
稿件4.png
INB Public blockchain Data Hierarchical Storage Model Diagram
Insight Chain (INB) Innovation IV: A public blockchain that can be verified by landing, taking the lead in establishing a blockchain standard for the research industry
In the current research industry, the problems of fraud of research users, fraud of research data and long data chain are very prominent. Insight Chain first proposed the concept of storage on blockchain of research data. It upgraded the research scene and data chain, removed the data intermediary, contracted the research logic and data processing intelligently, realized the valve returning of research data to individuals and P2P transaction of research data, and truly reformed the blockchain of the research industry.
It is worth noting that from the founding team, we can see that INB public blockchain is headed by Liu Lifeng, chairman of IPSOS China, which is one of the top three market research groups in the world. Yang Hui, who works as CEO, has more than 10 years of research and data analysis experience and is a senior consultant for a number of retail brands.
Ji Jianxun, who works as CTO, holds a master's degree from Beijing University of Aeronautics and Astronautics. He has more than 10 years of software development and management experience and has worked for Samsung, Teradata and other world-renowned companies.
As a Samsung senior algorithm training lecturer, Ji Jianxun has published a number of international and domestic papers and applied for a number of international and domestic technology invention patents.
From the perspective of the team's industry background and technical depth, the exploration of INB public blockchain landing in the blockchain of the research industry is very promising.
In terms of landing progress, according to the official website of Insight Chain, INB public blockchain is currently in the development stage. The road map is as follows:
2018 Q3-Q4: Development and operation of Insight Dapp, design and prediction of INB public blockchain;
2019 Q1: Preparation of technical white paper, feasibility verification of the scheme and construction of prototype system;
2019 Q2: Launch of testnet and main network, realization of the operation mechanism based on DPoS+BFT consensus;
2019 Q3: Implementation of Multi-Main Chain + Multi-Subchain operation mechanism, support the storage on blockchain of business data;
2019 Q4: Implementation of smart contract and INB transaction engine based on IVM;
2020 Q1: Implementation of the public blockchain utility model and the main chain self-adaptive sharding mechanism;
2020 Q2: Implementation of random verification mechanism based on VRF, complete realization of VDPoS consensus algorithm;
2020 Q3: Implementation of the cross-chain mechanism between public blockchain and between the main chain and the Subchain;
2020 Q4: Implementation of a high-speed query mechanism for data transactions and business data on the public blockchain.
For more information, please refer to the official website of Insight Chain (INB): http://www.insightchain.io, and download the Insight Chain (INB) Technology White Paper: http://file.inbhome.com/insightchain/technical_whitepaper/insight_chain_technical_whitepaper_v1.0_zh_CN.pdf.

Coin Marketplace

STEEM 0.09
TRX 0.31
JST 0.031
BTC 106859.31
ETH 3868.61
USDT 1.00
SBD 0.59