Review of ICO Distributed Credit Chain - the power of technology
Blockchain is primarily a serious technology, so it is very important that each project has a serious technological stack, not only the popularity, which though helps in the early stages of development, but almost completely useless in Long term without reinforcements in the form of good technology. Therefore, I suggest to consider Distributed Credit Chain from the point of view of technological realization.
For the complete picture about the project, I suggest you to familiarize with my previous reviews of this system: article 1, article 2.
We will initially look at the overall ecosystem of the project, which is shown in the diagram below:
The platform architecture consists of the following components: Decentralized platform-based applications, account system (wallet), smart contracts, Gateway for the ability to communicate with the main network, the open platform for the exchange of information between the participants and a number of other less significant components.
Decentralized platform-based applications (Dapp)
The platform aims to expand its ecosystem, so it encourages the development of decentralized applications (mobile or desktop) based on its core network. Application development from credit companies will be promoted first, but any financial institution with suitable usage scenarios can develop its own application.
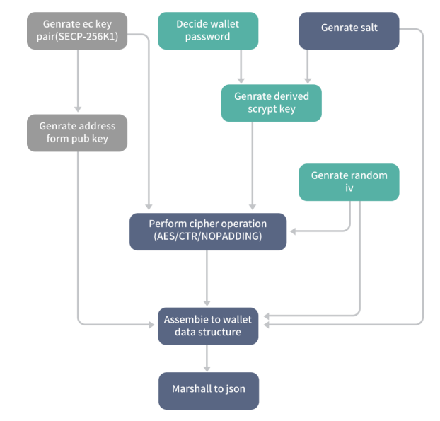
Account System (Wallet)
It is a window for participation in the system for all parties. At the time of registration in DCC generated public and private keys, which are access to the account. As the platform will be undergoing serious transactions, such as mortgage lending, developers have created a system of joint recovery of access keys, in which private keys in voted form are stored in several independent Organizations that do not have access to the password individually. If necessary, the joint actions of these organizations and the client will help to restore access.
Security is one of the most important priorities of the system, so the generation of passwords is based on a fairly complex scheme, which is shown in the diagram below:
Gateway
Typically, this gateway is required to access a system of decentralized applications and other users who do not have direct access to it. Developers of Distributed Credit chain offer a wide range of opportunities to connect to their chain: it is the SDK library, API protocols and so on.
The Open Platform
It is a necessary component for interaction of all participants of the system, exchange of information between them. Customers, credit institutions, regulators can contact through this part of the platform. The Open Platform will provide users with a blockchain browser (like Etherscan) where you can view all transactions, loan requests, and other information.
Smart-Contracts
As the backbone of the network is the interaction between its participants, in particular the conclusion of financial transactions, so the system of smart contracts is one of the key components of the platform. Any interaction, whether the application for a loan, the conclusion of a loan agreement, payments on loans and so on are regulated through smart contracts.
Other features
The system functions on 2 levels: сore layer, as well as interactive layer.
At the kernel level is the database, system cache, smart contract system, virtual machine, purse system and consensus algorithm. On the interactive level is the library SDK and API protocols, as well as cross-chain functionality required to interact with other Blokchenami besides Ethereum.
It is also worth noting that the latest PBFT consensus algorithm is used to operate the system.
Total
I think that now even a simple person, and especially the programmer understand the power of the program filling system, and all possible doubts (if they were) about the seriousness of this development have disappeared.
I remind you that you can follow the news of the project by the following links:



Thanks for the great info, the only info missing that im curious about is what stage of development the project is in. will do some more research.
yes, you are right. I`ll try to get more info from devs.
I am interested in a good overview