Tutorial Modelado Motocicleta (3ra Parte)

Los videos e imágenes incluidos en el post fueron tomados de mi canal de YouTube, por tanto, sólo yo poseo los derechos de autor:3D Modeling Tutorial Cinema 4D Design
Hola chicos, continuamos nuestro modelado de motocicleta en esta ocasión con la tercera parte del tutorial, en el cual continuaremos con el diseño del carenado y la careta frontal.
Como pudimos observar en la segunda entrega del presente tutorial, nos apoyamos en diferentes herramientas para poder realizar tareas específicas, en esta ocasión continuaremos utilizando la extrusión de aristas para ampliar el carenado y poder obtener la forma deseada:
Obteniendo el siguiente resultado, un diseño limpio y muy bien logrado:
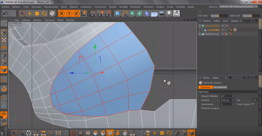
De igual forma haremos uso de la herramienta "Seccionar" en linea y la herramienta "Extrusión Interior" para el diseño de las tomas de aire laterales del carenado y las luces laterales, como podremos observar a continuación:
Obteniendo el siguiente resultado:
A lo largo del modelado veremos cómo podremos "moldear" estos objetos vértice por vértice, es decir punto por punto, para obtener un acabado uniforme debido a la complejidad de este objeto en sí, ya que no es completamente plano ni perfectamente curvo.
Como siempre os digo, todos mis tutoriales pueden ser realizados en cualquier programa o software profesional de Modelado 3D!!!
Sin más, los dejo con el video tutorial completo y narrado en español:
Hasta la próxima entrega...

Este Post ha recibido un Upvote desde la cuenta del King: @dineroconopcion, El cual es un Grupo de Soporte mantenido por 5 personas mas que quieren ayudarte a llegar hacer un Top Autor En Steemit sin tener que invertir en Steem Power. Te Gustaria Ser Parte De Este Projecto?
This Post has been Upvote from the King's Account: @dineroconopcion, It's a Support Group by 5 other people that want to help you be a Top Steemit Author without having to invest into Steem Power. Would You Like To Be Part of this Project?
si que bien
Gracias hermano :)
buen contenido mi hermano felicidades
Muchas gracias amigo Alvaro, un saludo desde Venezuela!
Hy! I am a bot and I find your post valuable for the art community! Thanks for great post! I follow you!
Nice :) Thank You!