Tahap Desain Sistem dan Infrastruktur cakup pemilihan platform blockchain yang sesuai, seperti Consortium Blockchain, pengembangan Kontrak Cerdas guna otomatiskan fungsi penegakan seperti KYC, serta pastikan integrasi lancar dengan basis data pemerintah
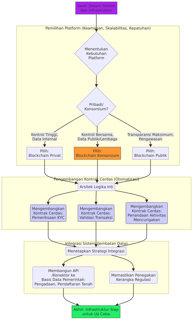
Desain Sistem dan Infrastruktur adalah titik di mana rencana antikorupsi teoretis bertemu dengan implementasi teknis. Pada tahap ini, tiga keputusan arsitektur mendasar harus dibuat: memilih platform blockchain, mengembangkan kontrak pintar, dan mengintegrasikan sistem yang ada.
Keputusan pertama adalah memilih platform blockchain, yang membentuk fondasi keseluruhan sistem. Pilihan ini menentukan keamanan, kecepatan, dan model tata kelola sistem. Platform yang dipilih harus selaras dengan kebutuhan pemerintah Indonesia akan skalabilitas, keamanan, dan kepatuhan regulasi.
Blockchain publik, seperti Ethereum, terbuka untuk semua orang dan tanpa izin. Blockchain publik menawarkan transparansi maksimum karena semua warga negara dapat melihat transaksi, meskipun data sensitif harus dienkripsi. Blockchain privat, seperti Hyperledger Fabric, dikendalikan oleh satu otoritas seperti pemerintah Indonesia dan memungkinkan kecepatan tinggi, kontrol akses data yang ketat, dan privasi yang kuat—ideal untuk data internal seperti catatan KYC. Blockchain konsorsium diatur oleh sekelompok entitas tepercaya, seperti Kementerian Keuangan, Badan Pemeriksa Keuangan, dan Bank Sentral. Blockchain ini menyediakan tata kelola yang seimbang, akuntabilitas yang kuat, dan sangat cocok untuk kolaborasi antarlembaga.
Untuk sistem antikorupsi, blockchain konsorsium biasanya merupakan pilihan terbaik. Blockchain ini menggabungkan transparansi publik dengan kontrol dan privasi yang diperlukan untuk operasi pemerintah yang sensitif.
Langkah kedua adalah mengembangkan kontrak pintar, yang berfungsi sebagai mekanisme penegakan sistem. Ini adalah kode yang dapat dieksekusi sendiri yang mengotomatiskan aturan dan menghilangkan kebutuhan akan keterlibatan manusia dalam proses kepatuhan, sehingga meminimalkan peluang penyuapan atau favoritisme.
Fungsi utama kontrak pintar meliputi verifikasi KYC, yang secara otomatis memeriksa identitas dan status hukum setiap peserta sebelum menyetujui transaksi besar. Jika verifikasi gagal, transaksi akan langsung diblokir. Fungsi lainnya adalah validasi transaksi, yang menegakkan aturan khusus area—misalnya, memastikan bahwa batas anggaran tidak dapat dilampaui atau bahwa pengalihan tanah memerlukan tiga tanda tangan digital sebelum disetujui. Selain itu, kontrak pintar dapat menandai aktivitas mencurigakan berdasarkan metrik yang telah ditetapkan sebelumnya seperti pembayaran kecil yang berulang ke rekening yang belum diverifikasi atau transaksi yang luar biasa besar. Ketika dipicu, sistem secara otomatis memberi tahu badan audit tanpa memblokir transaksi tersebut untuk menghindari peringatan kepada calon pelaku pelanggaran.
Keputusan ketiga dan terakhir adalah mengintegrasikan sistem yang ada, memastikan bahwa blockchain tidak beroperasi secara terpisah. Integrasi menjamin sinkronisasi data dan adopsi yang lebih lancar di seluruh departemen pemerintah.
Fokus integrasi haruslah pada basis data pemerintah, seperti Basis Data Pendaftaran Tanah dan Pengadaan. Dengan menghubungkan sistem-sistem ini, kontrak pintar dapat mengakses informasi terverifikasi untuk pemeriksaan otomatis. Sama pentingnya adalah API (Antarmuka Pemrograman Aplikasi), yang bertindak sebagai jembatan aman yang memungkinkan pertukaran data yang aman antara basis data terpusat tradisional dan buku besar blockchain terdesentralisasi yang baru.
Jika dilakukan dengan benar, fase Desain Sistem dan Infrastruktur menghasilkan arsitektur yang tangguh dan otomatis yang meminimalkan diskresi manusia dan meningkatkan transparansi melalui proses yang dapat diverifikasi dan diaudit.
Mpu Gandring ingin memberantas korupsi di Indonesia dengan teknologi blockchain! Anda ingin mendukung?
- Follow akun Mpu.
- Upvote dan resteem postingan Mpu.
- Share di Instagram, Facebook, X/Twitter dll.
- Biar pemerintah mendengar dan menerapkannya.






Upvoted! Thank you for supporting witness @jswit.