|Tutorial| How To Make a Bed In a Blender
how to make a bed with blender.
follow these steps.
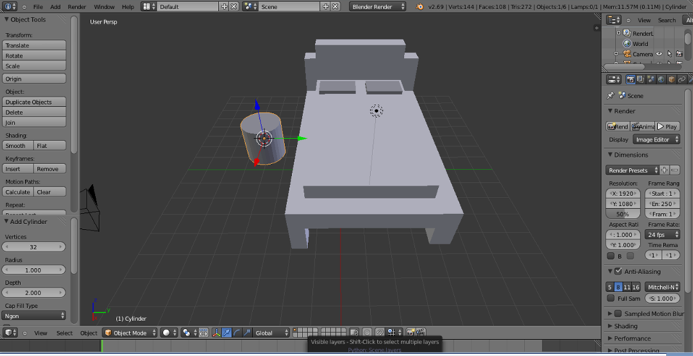
1.Click File - New, or can press the key on the keyboard, ctrl + n. and will display the image.

2.Next is the step of the formation of the object, firstly done is diluting the object that will be in bed, then the depletion can be done by pressing "S" after that pressing "Z". After visible vertical lines are blue then the object can be attenuated.

3.The next step is to lengthen the object that has been in thinkan by pressing "S" after it pressed the "X", after the horizontal line appears in red then elongate the object can be done.

4.The next step is to expand the shape of the object by pressing "S" after it pressed "Y", after the green line appears then the object can be done.

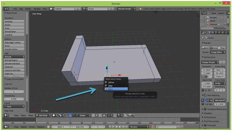
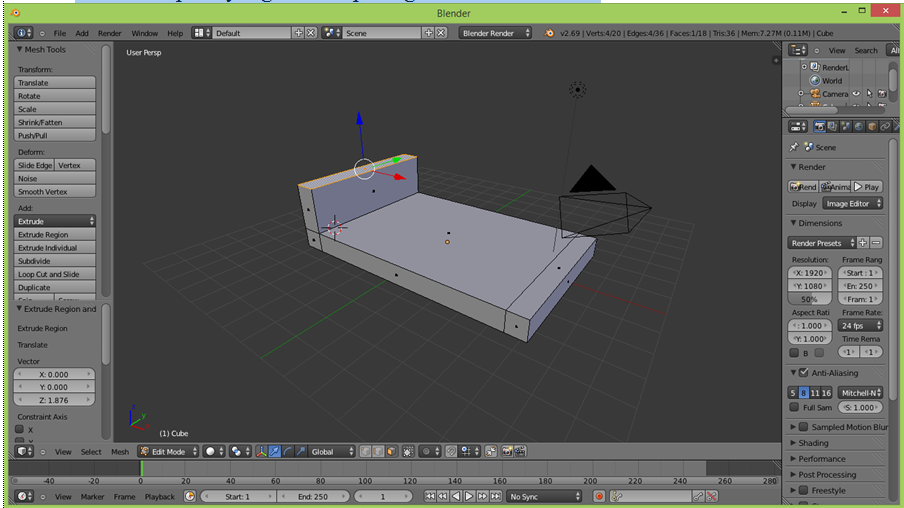
5.After that the next step is done to cut the object, before cutting the object then the first step is to press "7" after that press "Tab" so that the display looks like in Figure.

6.Next step is to cut the object is by pressing "Ctrl + R" then the pink line will appear then draw the line to the object you want to cut. As shown in Figure.

7.Setelah memotong objek maka langkah selanjutnya dalah dengan cara menekan “Ctrl + Tab” dan kemudian memilih “Face”.

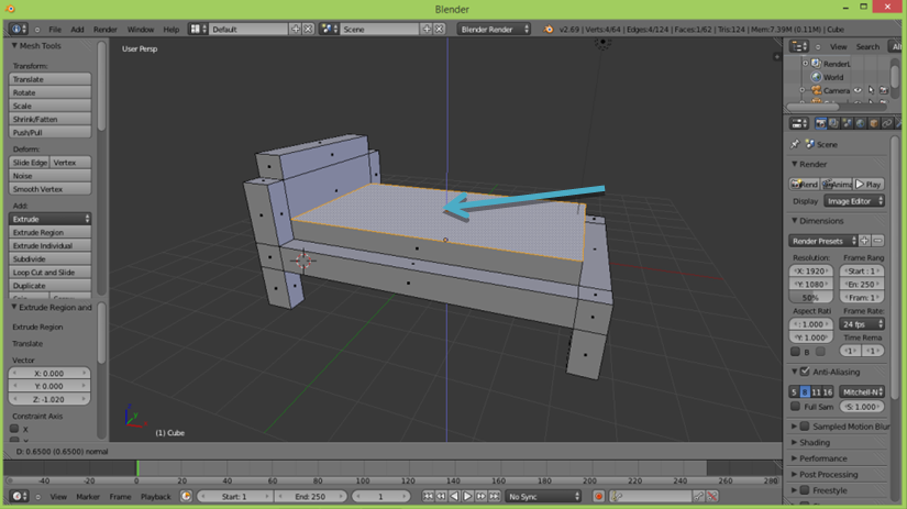
9.Next is to form the head of the bed on the object that is by Right click on the part you want to grow the object (head of the bed) and then press "E" until the vertical line and then generate the object as shown in the picture below this.

10.After that is done cutting the object back to make the foot of the bed by using the same way as before by using pressing "Crtl + R". Then press "Crtl + Tab" and choose "Face".



11.Make head connections and make the bed legs do the same thing as the previous one is by Right click on the part you want to change and press "E" then after the vertical line appears then the object can be changed.



12.Make the effect on the bed to look like there is a mattress then the way it is done the same as when forming the head and foot of the bed, that is by right click on the object and press "E".

13.Then change to Object Mode.


14.To add a new object then click "Add - Mesh - Cube" to create a sleeping pillow.

15.Then will appear a new cube (cube) that can already be in form to create a cushion object by using some of the same way when making the bed.

16.Step depletion object pressing "S" after it presses "Z".

17.Steps to hold the object pressing "S" setealh it presses "X".


18.After making the next sleeping pillow make a pillow by click "Add - Mesh - Cylinder" and after appearing cylindrical object then change the rotation of the object by way of click rotate (left).



19.o the same thing to make the other bolsters.

20.To color the object then select on material (right side)

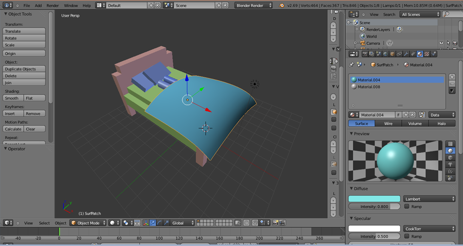
21.Perform staining on other objects in the same way.

22.To create a blanket click on "Add - Surface - NUBS SURFACE.

23.hen the new object will appear as shown in the picture.

23.Then do a size change on the object, just like the one done on the previous object for the change of object shape, that is "S" "Z" "S" "X" "S" "Y".

24.Then change to "Edit Mode".

25.After looking like the picture below, the editing of the blanket object can be done as desired.

26.To color the object just as it did before, ie on the material.Then the object can be colored as desired.

--------Thanks hopefully get a lesson--------
Posted on Utopian.io - Rewarding Open Source Contributors



Your contribution cannot be approved yet because it is not as informative as other contributions. See the Utopian Rules. Please edit your contribution and add try to improve the length and detail of your contribution (or add more images/mockups/screenshots), to reapply for approval.
You may edit your post here, as shown below:

You can contact us on Discord.
[utopian-moderator]
Thank you for the contribution. It has been approved.
You can contact us on Discord.
[utopian-moderator]
thks..:)
Hey @mulia041 I am @utopian-io. I have just upvoted you!
Achievements
Suggestions
Get Noticed!
Community-Driven Witness!
I am the first and only Steem Community-Driven Witness. Participate on Discord. Lets GROW TOGETHER!
Up-vote this comment to grow my power and help Open Source contributions like this one. Want to chat? Join me on Discord https://discord.gg/Pc8HG9x
meuseu ka cae paparon bereh hahah
hahahah
Very interesting! I love free software, I follow you greetings
Thank you very much :)