Lazarus APT targets cryptocurrency organizations with using LinkedIn luresSecurity Affairs

North Korea-linked Lazarus APT group (aka HIDDEN COBRA) has been observed while using LinkedIn lures in a spear-phishing campaign targeting the cryptocurrency organizations worldwide, including in the United States, the United Kingdom, Germany, Singapore, the Netherlands, Japan.
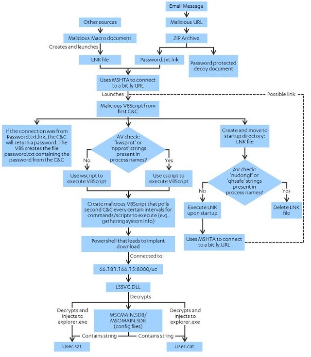
The activity of the Lazarus APT group surged in 2014 and 2015, its members used mostly custom-tailored malware in their attacks. This threat actor has been active since at least 2009, possibly as early as 2007, and it was involved in both cyber espionage campaigns and sabotage activities aimed to destroy data and disrupt systems.
